ГОСТ EN 50370-1-2012 Электромагнитная совместимость технических средств. Станки металлообрабатывающие. Часть 1. Помехоэмиссия
ГОСТ ЕН
Скачать ГОСТ в PDF или DOC бесплатно
Основная информация
Обозначение:
ГОСТ EN 50370-1-2012
Статус:
Действует
Тип:
ГОСТ ЕН
Название русское:
Электромагнитная совместимость технических средств. Станки металлообрабатывающие. Часть 1. Помехоэмиссия
Название английское:
Electromagnetic compatibility of technical equipment. Machine tools. Part 1. Emission
Даты и сроки
Дата регистрации:
12-03-12
Дата издания:
08-01-14
Дата введения в действие:
07-01-14
Дата завершения срока действия:
-
Применение и описание
Область и условия применения:
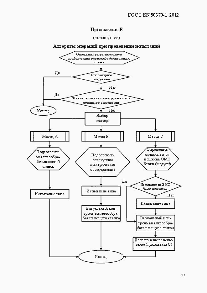
Настоящий стандарт устанавливает требования к уровню электромагнитных помех (ограничение радиочастотного излучения), излучаемым металлообрабатывающими станками, предназначенными для промышленного и аналогичного применения, с номинальным рабочим напряжением не более 1000 В переменного тока или 1500 В постоянного тока, за исключением электроэрозионных станков. Настоящий стандарт не распространяется на стационарные установки, указанные в Руководстве по применению Директивы по электромагнитной совместимости (ЭМС) 2004/108/EC. Требования настоящего стандарта распространяются на излучаемые электромагнитные помехи в диапазоне частот от 9 кГц до 400 ГГц. Для частот излучения, не входящих в указанный диапазон, проведение измерений не требуется
Связи и замены
Заменяющий:
-
Описание стандарта
ГОСТ EN 50370-1-2012 Электромагнитная совместимость технических средств. Станки металлообрабатывающие. Часть 1. Помехоэмиссия
Страницы стандарта






























