ГОСТ EN 50370-2-2012 Электромагнитная совместимость технических средств. Станки металлообрабатывающие. Часть 2. Помехоустойчивость
ГОСТ ЕН
Скачать ГОСТ в PDF или DOC бесплатно
Основная информация
Обозначение:
ГОСТ EN 50370-2-2012
Статус:
Действует
Тип:
ГОСТ ЕН
Название русское:
Электромагнитная совместимость технических средств. Станки металлообрабатывающие. Часть 2. Помехоустойчивость
Название английское:
Electromagnetic compatibility of technical equipment. Machine tools. Part 2. Immunity
Даты и сроки
Дата регистрации:
12-03-12
Дата издания:
08-01-14
Дата введения в действие:
07-01-14
Дата завершения срока действия:
-
Применение и описание
Область и условия применения:
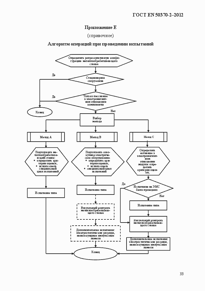
Настоящий стандарт устанавливает требования устойчивости к электромагнитным помехам металлообрабатывающих станков, предназначенных для промышленного и аналогичного применения, с номинальным рабочим напряжением не более 1000 В переменного тока или 1500 В постоянного тока. Металлообрабатывающие станки могут содержать двигатели, нагревательные элементы или их комбинации. Они могут иметь электрическую или электронную схему управления и работать от распределительной сети или любого другого источника электроэнергии. Настоящий стандарт также применим для оценки электрического оборудования, эксплуатируемого в среде, в которой действуют менее жесткие требования к помехоустойчивости, чем в промышленной среде (например, жилая зона, малые предприятия и т. д.). Настоящий стандарт не предусмотрен для оценки соответствия требованиям к электромагнитной совместимости (ЭМС) модулей, которые вводят в действие отдельно (в разъединенном состоянии). Стандарт не предназначен для соответствия Директиве 98/37/ЕС, касающейся продукции машиностроения, и не устанавливает требований безопасности. Настоящий стандарт не распространяется на: - стационарные установки, указанные в Руководстве по применению Директивы по электромагнитной совместимости (ЭМС) 2004/108/EC; - на электрическое оборудование, предусмотренное для применения на местах, в которых действуют специальные условия в отношении электромагнитной среды, такие как наличие высокочастотных электромагнитных полей (например, вблизи радиовещательных станций) или возникновение переменных перенапряжений в распределительной сети (например, на электростанциях). В подобных случаях могут потребоваться особые меры по ЭМС. Требования к помехоустойчивости охватывают диапазон частот от 0 Гц до 400 ГГц. Для частот, не входящих в указанный диапазон, проведение испытаний не требуется
Связи и замены
Заменяющий:
-
Описание стандарта
ГОСТ EN 50370-2-2012 Электромагнитная совместимость технических средств. Станки металлообрабатывающие. Часть 2. Помехоустойчивость
Страницы стандарта








































