ГОСТ IEC 60974-10-2017 Оборудование для дуговой сварки. Часть 10. Требования электромагнитной совместимости (ЭМС)
ГОСТ МЭК
Скачать ГОСТ в PDF или DOC бесплатно
Основная информация
Обозначение:
ГОСТ IEC 60974-10-2017
Статус:
Действует
Тип:
ГОСТ МЭК
Название русское:
Оборудование для дуговой сварки. Часть 10. Требования электромагнитной совместимости (ЭМС)
Название английское:
Arс welding equipment. Part 10. Electromagnetic compatibility (EMC) requirements
Даты и сроки
Дата регистрации:
12-12-17
Дата издания:
08-17-20
Дата введения в действие:
12-01-18
Дата завершения срока действия:
-
Применение и описание
Область и условия применения:
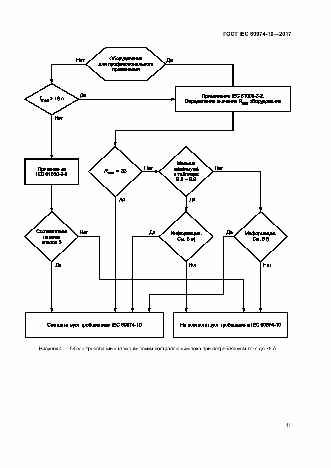
Настоящий стандарт устанавливает: a) применяемость стандартов и методов испытаний для радиочастотной электромагнитной эмиссии; b) применяемость стандартов и методов испытаний для эмиссии гармонических составляющих тока, колебаний напряжения и фликера; c) требования помехоустойчивости и методы испытаний для непрерывных и переходных кондуктивных и излучаемых помех, включая электростатические разряды. Настоящий стандарт распространяется на оборудование, предназначенное для дуговой сварки и родственных процессов, включая источники питания и вспомогательное оборудование, например, механизмы подачи сварочной проволоки, жидкостные системы охлаждения, устройства зажигания и стабилизации дуги
Связи и замены
Заменяющий:
-
Описание стандарта
ГОСТ IEC 60974-10-2017 Оборудование для дуговой сварки. Часть 10. Требования электромагнитной совместимости (ЭМС)
Страницы стандарта































