ГОСТ IEC 62031-2011 Модули светоизлучающих диодов для общего освещения. Требования безопасности
ГОСТ МЭК
Скачать ГОСТ в PDF или DOC бесплатно
Основная информация
Обозначение:
ГОСТ IEC 62031-2011
Статус:
Заменен
Тип:
ГОСТ МЭК
Название русское:
Модули светоизлучающих диодов для общего освещения. Требования безопасности
Название английское:
LED modules for general lighting. Safety specifications
Даты и сроки
Дата регистрации:
12-29-11
Дата издания:
03-12-13
Дата введения в действие:
01-01-13
Дата завершения срока действия:
07-01-18
Применение и описание
Область и условия применения:
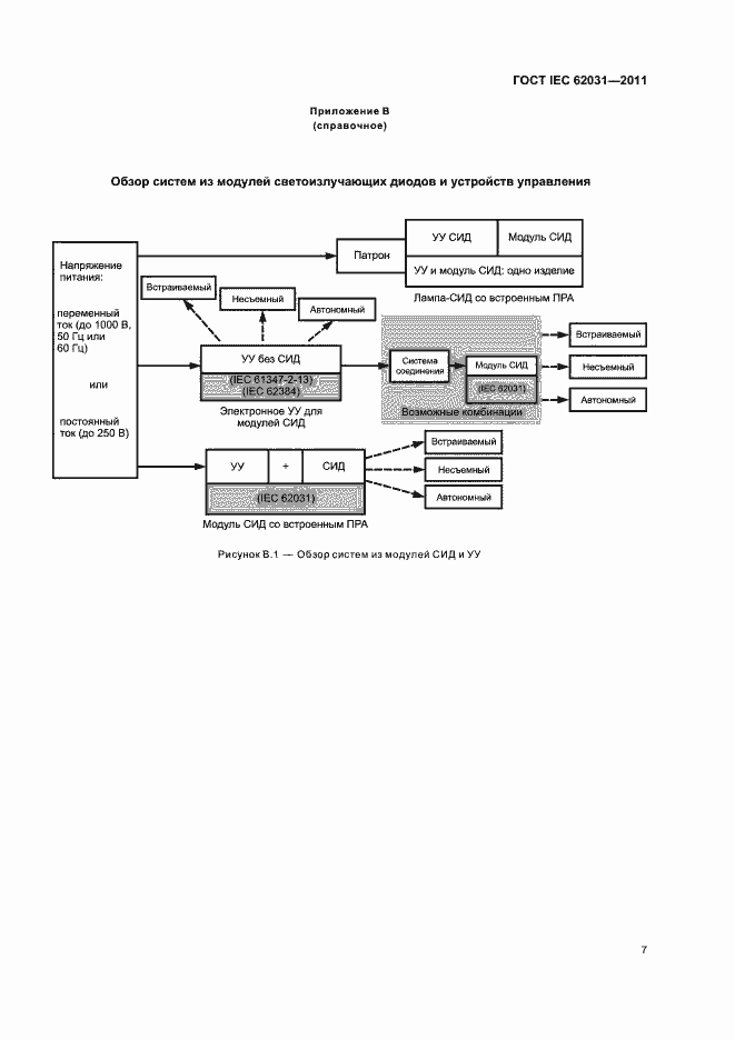
Настоящий стандарт устанавливает общие требования и требования безопасности к модулям светоизлучающих диодов: - без встроенного устройства управления для работы при постоянном напряжении, постоянном токе или постоянной мощности; - со встроенным пускорегулирующим аппаратом для использования от источников питания постоянного тока напряжением до 250 В включительно или от источников питания переменного тока напряжением до 1000 В включительно при частоте 50 или 60 Гц
Связи и замены
Заменяющий:
ГОСТ IEC 62031-2016
Описание стандарта
ГОСТ IEC 62031-2011 Модули светоизлучающих диодов для общего освещения. Требования безопасности
Страницы стандарта















