ГОСТ IEC 62031-2016 Модули светодиодные для общего освещения. Требования безопасности
ГОСТ МЭК
Скачать ГОСТ в PDF или DOC бесплатно
Основная информация
Обозначение:
ГОСТ IEC 62031-2016
Статус:
Заменен
Тип:
ГОСТ МЭК
Название русское:
Модули светодиодные для общего освещения. Требования безопасности
Название английское:
LED modules for general lighting. Safety specifications
Даты и сроки
Дата регистрации:
11-22-16
Дата издания:
07-05-17
Дата введения в действие:
07-01-18
Дата завершения срока действия:
09-01-23
Применение и описание
Область и условия применения:
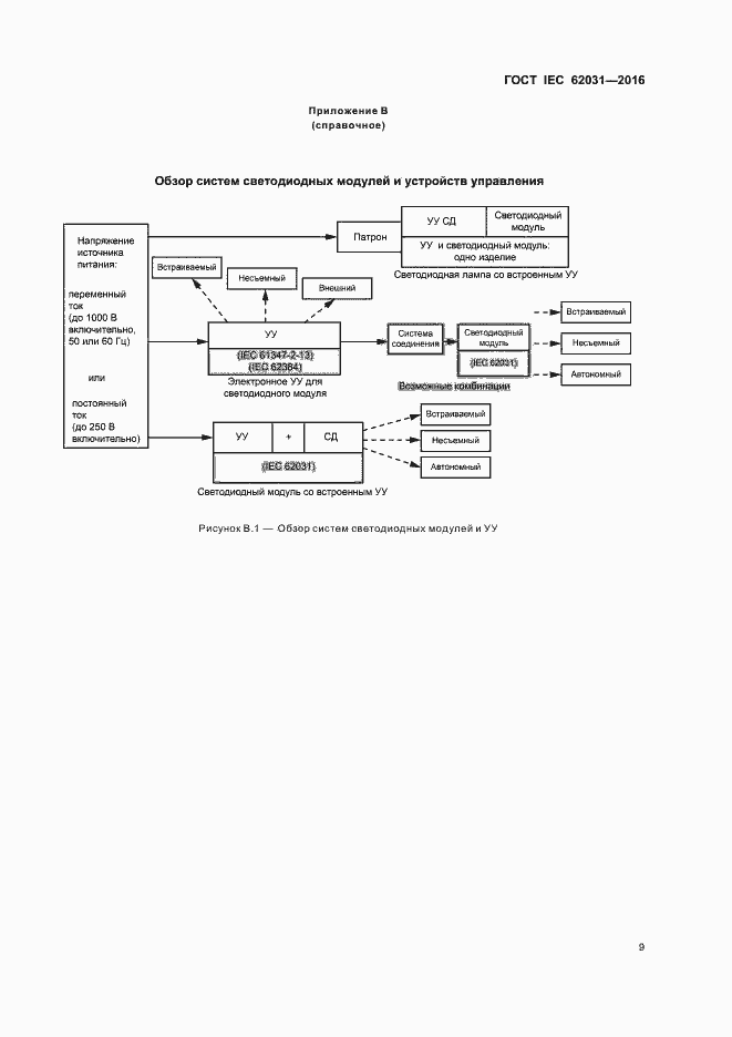
Настоящий стандарт устанавливает общие требования и требования безопасности к светодиодным модулям: - без встроенного устройства управления (далее – УУ) для работы при постоянном напряжении, постоянном токе или постоянной мощности; - со встроенным УУ для работы от источников питания постоянного тока напряжением до 250 В включительно или от источников питания переменного тока напряжением до 1000 В включительно при частоте 50 или 60 Гц
Связи и замены
Заменяющий:
ГОСТ IEC 62031-2022
Взамен:
ГОСТ IEC 62031-2011
Описание стандарта
ГОСТ IEC 62031-2016 Модули светодиодные для общего освещения. Требования безопасности
Страницы стандарта



















