ГОСТ Р МЭК 62031-2009 Модули светоизлучающих диодов для общего освещения. Требования безопасности
ГОСТ Р МЭК
Скачать ГОСТ в PDF или DOC бесплатно
Основная информация
Обозначение:
ГОСТ Р МЭК 62031-2009
Статус:
Отменен
Тип:
ГОСТ Р МЭК
Название русское:
Модули светоизлучающих диодов для общего освещения. Требования безопасности
Название английское:
LED modules for general lighting. Safety specifications
Даты и сроки
Дата издания:
11-12-09
Дата введения в действие:
07-01-10
Дата завершения срока действия:
01-01-13
Применение и описание
Область и условия применения:
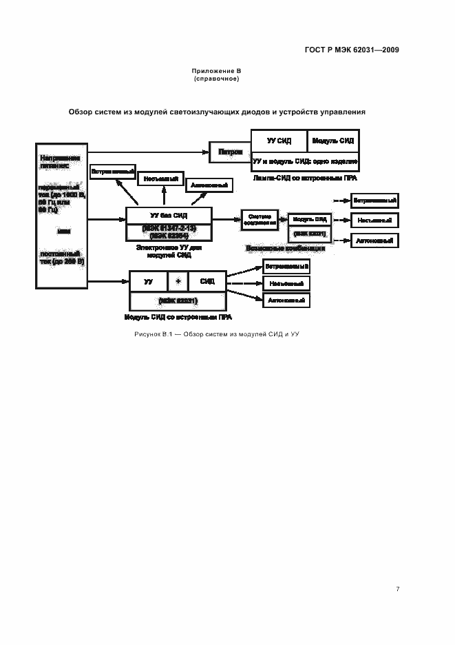
Настоящий стандарт устанавливает общие требования и требования безопасности к модулям светоизлучающих диодов (модули СИД): - без встроенного устройства управления (УУ) для работы при постоянном напряжении, постоянном токе или постоянной мощности; - со встроенным пускорегулирующим аппаратом (ПРА), для использования от источников питания постоянного тока напряжением до 250 В включительно или от источников питания переменного тока напряжением до 1000 В включительно при частоте 50 или 60 Гц. Примечание 1 — Требования безопасности автономных УУ приведены в МЭК 61347-2-13. Требования к рабочим характеристикам УУ приведены в МЭК 62384:2006. Примечание 2 — Требования к модулям СИД со встроенным УУ и ламповым цоколем (лампы со встроенным ПРА), предназначенным для общего освещения от сетевого напряжения (заменяющим имеющиеся лампы с идентичным цоколем), приведены в МЭК 60968:1988. Требования к модулям СИД со встроенным УУ и ламповым цоколем (лампы со встроенным ПРА), предназначенным для общего освещения от несетевого напряжения (заменяющим имеющиеся лампы с идентичным цоколем), находятся в стадии подготовки. Примечание 3 — Если требование стандарта относится к обоим типам модулей СИД — со встроенным УУ и без него, то используется слово «модули». Если используется выражение «модуль(и) СИД», то требование относится к типу без встроенного УУ
Связи и замены
Заменяющий:
-
Изменения и переиздания
Список изменений:
№0 от (рег. ) «Дата введения перенесена» №0 от (рег. ) «Текстовое изменение; Изменено заглавие»
Описание стандарта
ГОСТ Р МЭК 62031-2009 Модули светоизлучающих диодов для общего освещения. Требования безопасности
Страницы стандарта














