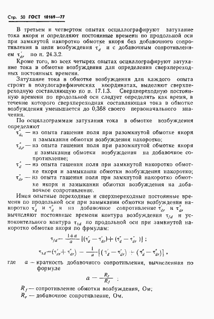
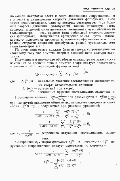
ГОСТ 10169-77 Машины электрические трехфазные синхронные. Методы испытаний
ГОСТ
Скачать ГОСТ в PDF или DOC бесплатно
Основная информация
Обозначение:
ГОСТ 10169-77
Статус:
Действует
Тип:
ГОСТ
Название русское:
Машины электрические трехфазные синхронные. Методы испытаний
Название английское:
3-phase synchronous machines. Test methods
Даты и сроки
Дата издания:
12-01-83
Дата введения в действие:
01-01-78
Дата завершения срока действия:
-
Применение и описание
Область и условия применения:
Настоящий стандарт распространяется на трехфазные синхронные машины мощностью от 1 кВхА и выше при частоте переменного тока от 10 до 400 Гц. Стандарт не распространяется на специальные машины, например с постоянными магнитами, реактивные, индукторные
Связи и замены
Заменяющий:
-
Взамен:
ГОСТ 10169-68
Заменяющий в части:
ГОСТ 25000-81 в части разд. 16
Изменения и переиздания
Список изменений:
№1 от (рег. ) «Срок действия продлен» №2 от (рег. ) «Срок действия продлен» №3 от (рег. ) «Срок действия продлен» №4 от (рег. ) «Срок действия продлен»
Описание стандарта
ГОСТ 10169-77 Машины электрические трехфазные синхронные. Методы испытаний
Страницы стандарта




















































































