ГОСТ 25024.5-87 Индикаторы знакосинтезирующие. Методы измерения собственного яркостного контраста и неравномерности собственного яркостного контраста
ГОСТ
Скачать ГОСТ в PDF или DOC бесплатно
Основная информация
Обозначение:
ГОСТ 25024.5-87
Статус:
Действует
Тип:
ГОСТ
Название русское:
Индикаторы знакосинтезирующие. Методы измерения собственного яркостного контраста и неравномерности собственного яркостного контраста
Название английское:
Character displays. Methods of measuring inherent brightness contrast and irregularity of inherent brightness contrast
Даты и сроки
Дата издания:
09-16-87
Дата введения в действие:
06-30-88
Дата завершения срока действия:
-
Применение и описание
Область и условия применения:
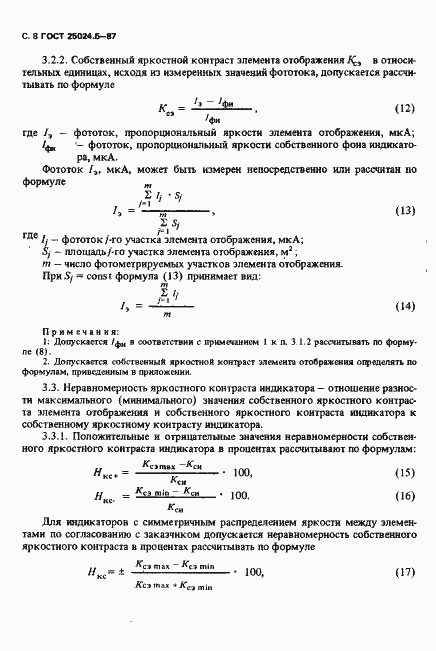
Настоящий стандарт распространяется на знакосинтезирующие индикаторы и устанавливает методы измерения собственного яркостного контраста индикатора (элемента отображения информации знакосинтезирующего индикатора), неравномерности собственного яркостного контраста индикатора, основанные на измерении фотоэлектрическим методом яркости индикатора (элемента отображения) и яркости собственного фона индикатора с последующим определением собственного яркостного контраста индикатора (элемента отображения) и неравномерности собственного яркостного контраста индикатора
Связи и замены
Заменяющий:
-
Изменения и переиздания
Список изменений:
№1 от (рег. ) «Срок действия продлен»
Описание стандарта
ГОСТ 25024.5-87 Индикаторы знакосинтезирующие. Методы измерения собственного яркостного контраста и неравномерности собственного яркостного контраста
Страницы стандарта














