ГОСТ Р 56427-2022 Пайка электронных модулей радиоэлектронных средств. Автоматизированный смешанный и поверхностный монтаж с применением бессвинцовой и традиционной технологии. Требования к технологии сборки и монтажа
ГОСТ Р
Скачать ГОСТ в PDF или DOC бесплатно
Основная информация
Обозначение:
ГОСТ Р 56427-2022
Статус:
Действует
Тип:
ГОСТ Р
Название русское:
Пайка электронных модулей радиоэлектронных средств. Автоматизированный смешанный и поверхностный монтаж с применением бессвинцовой и традиционной технологии. Требования к технологии сборки и монтажа
Название английское:
Soldering of electronic modules of radio-electronic means. Automated mixed and surface mounting using lead-free and conventional technology. Requirements for assembly and installation technology
Даты и сроки
Дата издания:
06-10-22
Дата введения в действие:
12-01-22
Дата завершения срока действия:
-
Применение и описание
Область и условия применения:
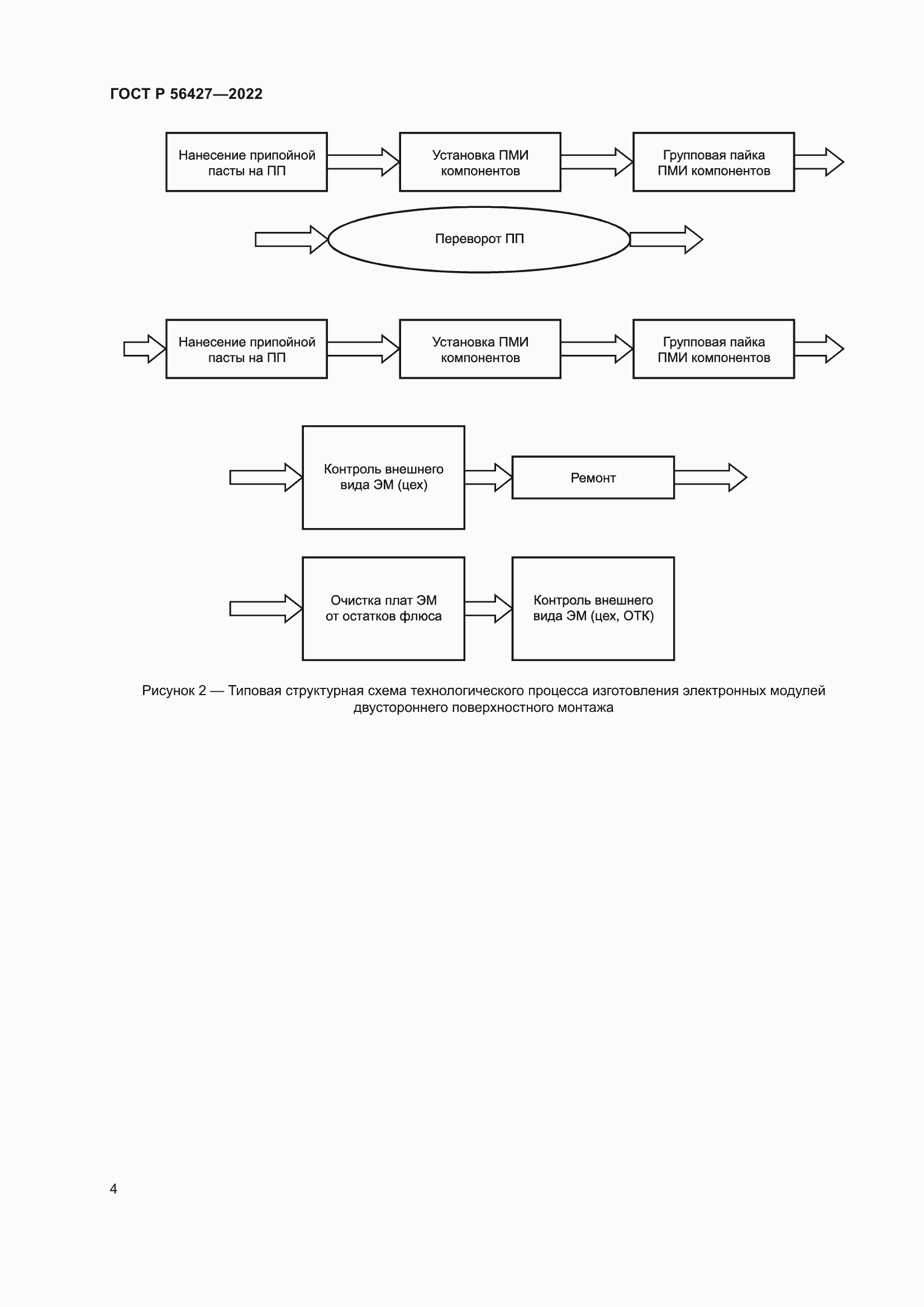
Настоящий стандарт распространяется на электронные модули радиоэлектронных средств и устанавливает технические требования к выполнению технологических операций пайки электронных модулей радиоэлектронных средств при поверхностном монтаже, монтаже в сквозные отверстия и смешанном монтаже с применением бессвинцовой и традиционной технологий. Требования настоящего стандарта предназначены для использования всеми производителями и распространяются на изделия, поставляемые контрагентами
Связи и замены
Заменяющий:
-
Взамен:
ГОСТ Р 56427-2015
Описание стандарта
ГОСТ Р 56427-2022 Пайка электронных модулей радиоэлектронных средств. Автоматизированный смешанный и поверхностный монтаж с применением бессвинцовой и традиционной технологии. Требования к технологии сборки и монтажа
Страницы стандарта































