ГОСТ Р ИСО 26162-2016 Системы управления терминологией, базами знаний и контентом. Проектирование, внедрение и поддержка систем управления терминологией
ГОСТ Р ИСО
Скачать ГОСТ в PDF или DOC бесплатно
Основная информация
Обозначение:
ГОСТ Р ИСО 26162-2016
Статус:
Действует
Тип:
ГОСТ Р ИСО
Название русское:
Системы управления терминологией, базами знаний и контентом. Проектирование, внедрение и поддержка систем управления терминологией
Название английское:
Systems to manage terminology, knowledge and content. Design, implementation and maintenance of terminology management systems
Даты и сроки
Дата издания:
06-26-20
Дата введения в действие:
09-01-17
Дата завершения срока действия:
-
Применение и описание
Область и условия применения:
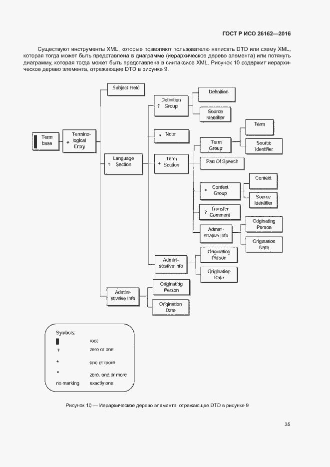
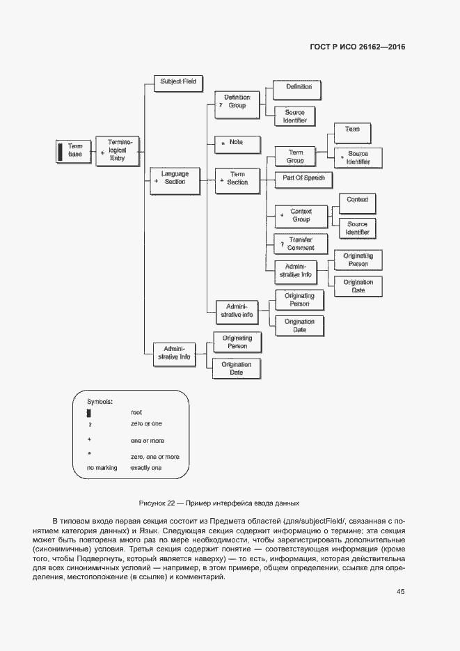
Настоящий стандарт устанавливает критерии проектирования, внедрения и поддержания систем управления терминологией (TMSs). Настоящий стандарт предоставляет информацию о содержании обоснования использования TMS, типах и потребностях пользователей системы, разработки и внедрения TMS, а также о задачах по организации и управлению терминологическим сбором данных (TDC). Настоящий стандарт содержит рекомендации по выбору и использованию категорий данных для управления терминологией в различных средах. Настоящий стандарт предназначен для терминологов, разработчиков программного обеспечения и других лиц, которые вовлечены в процесс разработки или приобретения TMS
Связи и замены
Заменяющий:
-
Описание стандарта
ГОСТ Р ИСО 26162-2016 Системы управления терминологией, базами знаний и контентом. Проектирование, внедрение и поддержка систем управления терминологией
Страницы стандарта









































































