ГОСТ 33042-2014 Методы испытаний химической продукции, представляющей опасность для окружающей среды. Тест на репродуктивность дождевых червей (Eisenia fetida/Eisenia andrei)
ГОСТ
Скачать ГОСТ в PDF или DOC бесплатно
Основная информация
Обозначение:
ГОСТ 33042-2014
Статус:
Действует
Тип:
ГОСТ
Название русское:
Методы испытаний химической продукции, представляющей опасность для окружающей среды. Тест на репродуктивность дождевых червей (Eisenia fetida/Eisenia andrei)
Название английское:
Testing of chemicals of environmental hazard earthworm reproduction test (Eisenia fetida/Eisenia andredi)
Даты и сроки
Дата регистрации:
10-20-14
Дата издания:
09-30-19
Дата введения в действие:
08-01-15
Дата завершения срока действия:
-
Применение и описание
Область и условия применения:
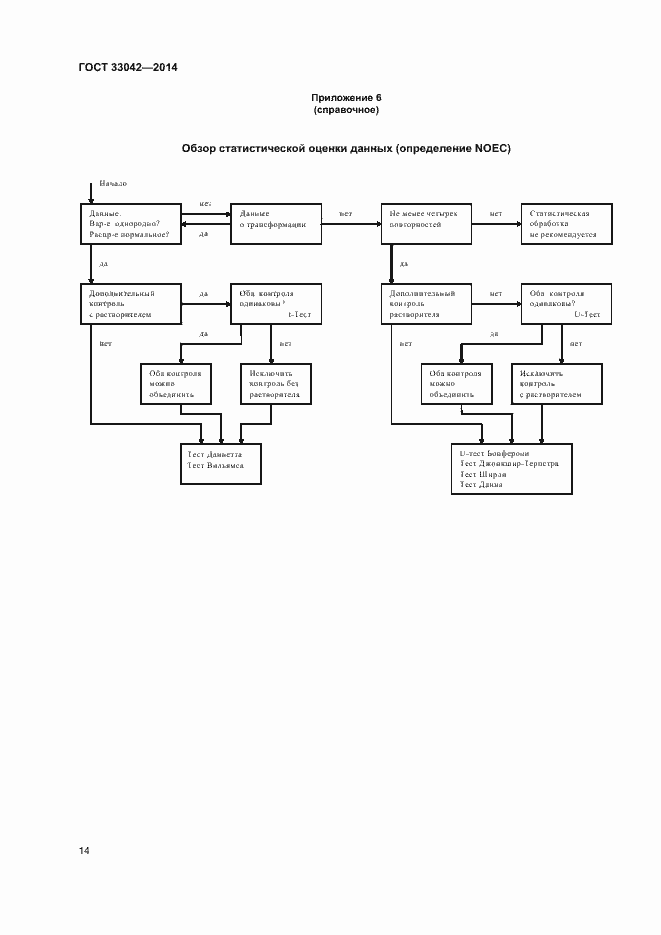
Настоящий стандарт устанавливает метод оценки влияния химических веществ на репродуктивную функцию дождевых червей
Связи и замены
Заменяющий:
-
Описание стандарта
ГОСТ 33042-2014 Методы испытаний химической продукции, представляющей опасность для окружающей среды. Тест на репродуктивность дождевых червей (Eisenia fetida/Eisenia andrei)
Страницы стандарта



















