ГОСТ Р 8.791-2013 Государственная система обеспечения единства измерений. Измерители радиоизотопные и пьезобалансные массовой концентрации пыли в воздухе рабочей зоны. Методика поверки
ГОСТ Р
Скачать ГОСТ в PDF или DOC бесплатно
Основная информация
Обозначение:
ГОСТ Р 8.791-2013
Статус:
Действует
Тип:
ГОСТ Р
Название русское:
Государственная система обеспечения единства измерений. Измерители радиоизотопные и пьезобалансные массовой концентрации пыли в воздухе рабочей зоны. Методика поверки
Название английское:
State system for ensuring the uniformity of measurements. Radioisotope and piezobalance analyzers for mass concentration of aerosol particles in air of the working zone. The method of verification
Даты и сроки
Дата издания:
11-25-19
Дата введения в действие:
08-01-14
Дата завершения срока действия:
-
Применение и описание
Область и условия применения:
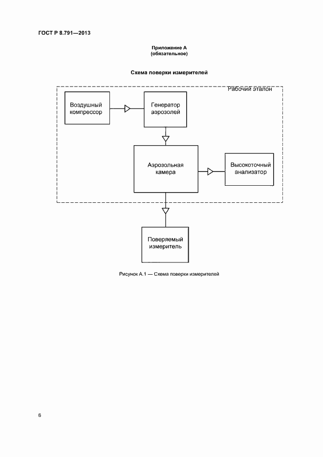
Настоящий стандарт распространяется на радиоизотопные и пьезобалансные измерители массовой концентрации пыли (аэрозоля) в воздухе рабочей зоны с относительной погрешностью от 10 % до 25 % и устанавливает методику их первичной и периодической поверок. Интервал между поверками установлен при утверждении типа измерителей и указан в свидетельстве об утверждении типа средств измерений
Связи и замены
Заменяющий:
-
Описание стандарта
ГОСТ Р 8.791-2013 Государственная система обеспечения единства измерений. Измерители радиоизотопные и пьезобалансные массовой концентрации пыли в воздухе рабочей зоны. Методика поверки
Страницы стандарта













Приложение №1: Поправка к ГОСТ Р 8.791-2013 Обозначение: Поправка к ГОСТ Р 8.791-2013 Дата введения в действие: 10.09.2020
