ГОСТ Р 8.815-2013 Государственная система обеспечения единства измерений. Вторичные эталоны единиц длины, скорости и ускорения при колебательном движении твердого тела. Методика сличений
ГОСТ Р
Скачать ГОСТ в PDF или DOC бесплатно
Основная информация
Обозначение:
ГОСТ Р 8.815-2013
Статус:
Действует
Тип:
ГОСТ Р
Название русское:
Государственная система обеспечения единства измерений. Вторичные эталоны единиц длины, скорости и ускорения при колебательном движении твердого тела. Методика сличений
Название английское:
State system for ensuring the uniformity of measurements. Secondary standarts of the units of length, velocity and acceleration by vibration of a solid body. Technique of comparisons
Даты и сроки
Дата издания:
03-26-19
Дата введения в действие:
07-01-14
Дата завершения срока действия:
-
Применение и описание
Область и условия применения:
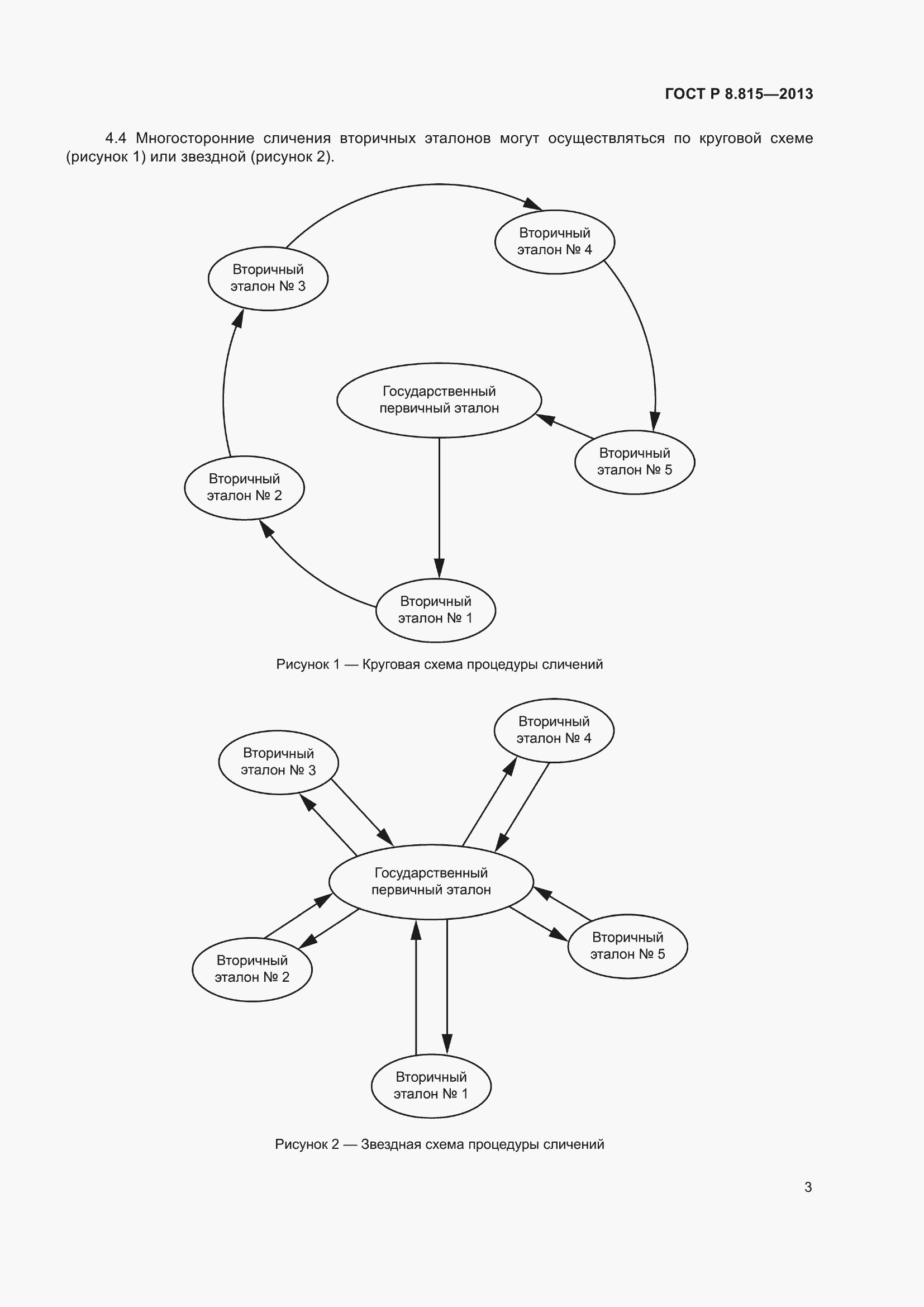
Настоящий стандарт распространяется на государственные вторичные эталоны и вторичные эталоны единиц длины, скорости и ускорения при прямолинейном колебательном движении твердого тела и устанавливает методику их сличений с государственным первичным эталоном единиц длины, скорости и ускорения при прямолинейном колебательном движении твердого тела. Настоящий стандарт не распространяется на поверочные виброустановки
Связи и замены
Заменяющий:
-
Описание стандарта
ГОСТ Р 8.815-2013 Государственная система обеспечения единства измерений. Вторичные эталоны единиц длины, скорости и ускорения при колебательном движении твердого тела. Методика сличений
Страницы стандарта



















