ГОСТ Р 8.833-2013 Государственная система обеспечения единства измерений. Государственная поверочная схема для средств измерений электрического напряжения постоянного тока в диапазоне ± (1 … 500) кВ
ГОСТ Р
Скачать ГОСТ в PDF или DOC бесплатно
Основная информация
Обозначение:
ГОСТ Р 8.833-2013
Статус:
Отменен
Тип:
ГОСТ Р
Название русское:
Государственная система обеспечения единства измерений. Государственная поверочная схема для средств измерений электрического напряжения постоянного тока в диапазоне ± (1 … 500) кВ
Название английское:
State system for ensuring the uniformity of measurements. State verification system for measuring equipment of DC voltage range ± (1 … 500) kV
Даты и сроки
Дата издания:
10-01-14
Дата введения в действие:
07-01-15
Дата завершения срока действия:
01-01-23
Применение и описание
Область и условия применения:
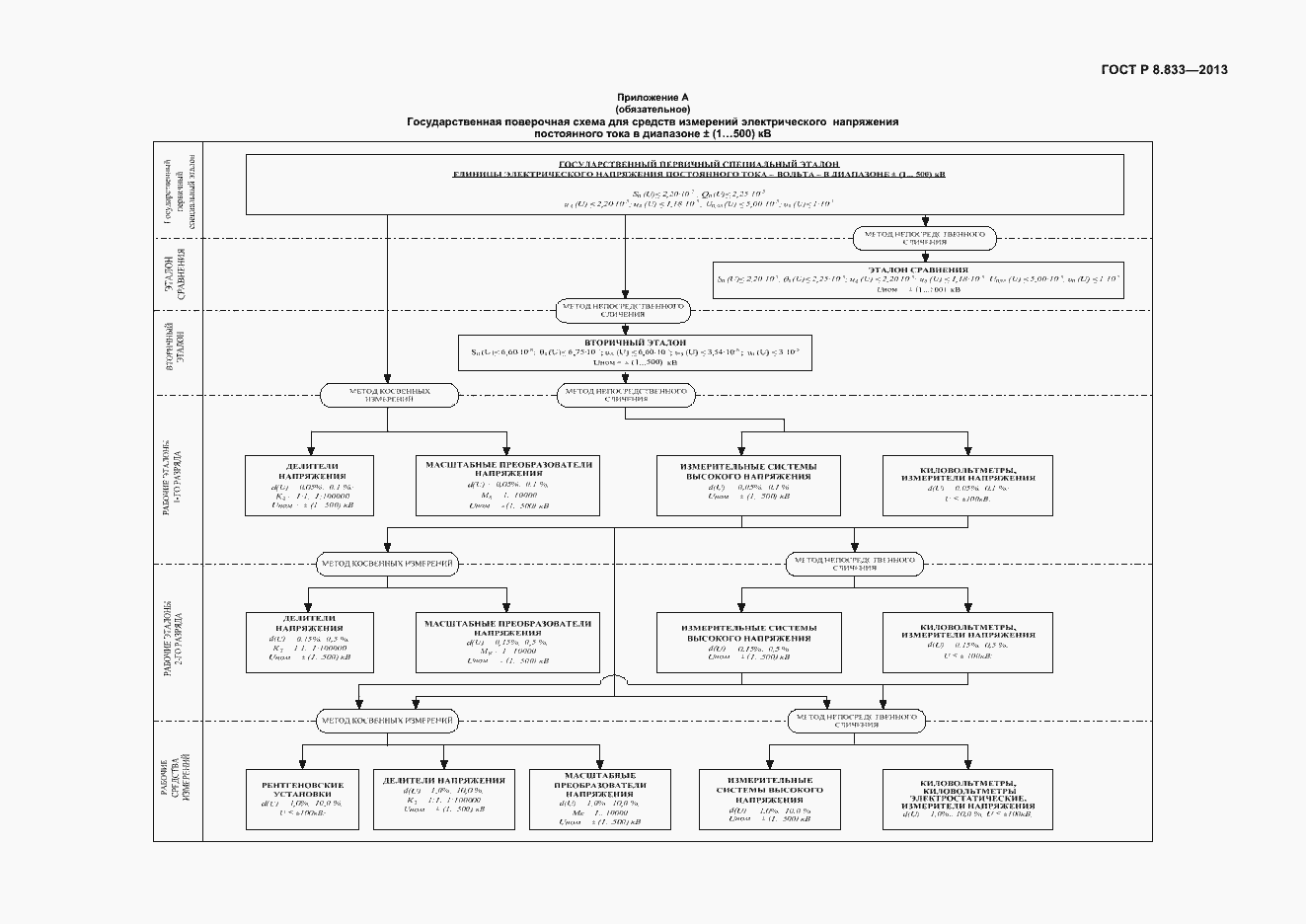
Настоящий стандарт распространяется на средства измерений электрического напряжения постоянного тока в диапазоне от 1 до 500 кВ положительной и отрицательной полярности и устанавливает порядок передачи единицы электрического напряжения постоянного тока – вольта - в диапазоне ± (1 … 500) кВ в соответствии с поверочной схемой (приложение А) от государственного первичного специального эталона этим средствам измерений с помощью вторичных эталонов и эталонных средств измерений с указанием погрешностей (неопределенностей) и основных методов поверки (калибровки)
Связи и замены
Заменяющий:
-
Описание стандарта
ГОСТ Р 8.833-2013 Государственная система обеспечения единства измерений. Государственная поверочная схема для средств измерений электрического напряжения постоянного тока в диапазоне ± (1 … 500) кВ
Страницы стандарта







