ГОСТ Р 8.694-2010 Государственная система обеспечения единства измерений. Стандартные образцы материалов (веществ). Общие статистические принципы определения метрологических характеристик
ГОСТ Р
Скачать ГОСТ в PDF или DOC бесплатно
Основная информация
Обозначение:
ГОСТ Р 8.694-2010
Статус:
Отменен
Тип:
ГОСТ Р
Название русское:
Государственная система обеспечения единства измерений. Стандартные образцы материалов (веществ). Общие статистические принципы определения метрологических характеристик
Название английское:
State system for ensuring the uniformity of measurements. Standard reference materials (substances). General statistical principles of determination of metrological characteristics
Даты и сроки
Дата издания:
09-18-12
Дата введения в действие:
07-01-12
Дата завершения срока действия:
12-01-16
Применение и описание
Область и условия применения:
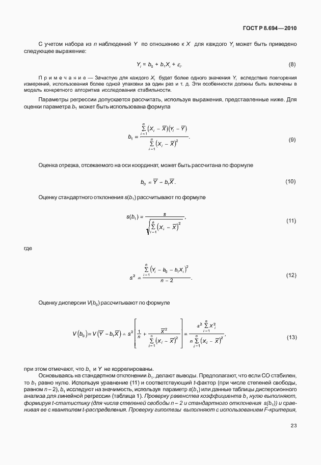
Настоящий стандарт устанавливает общие и статистические принципы разработки, определения метрологических характеристик стандартных образцов. Положения настоящего стандарта способствуют пониманию и развитию методов оценивания аттестованных значений стандартных образцов, их неопределенностей, установлению метрологической прослеживаемости стандартных образцов. Стандартные образцы, метрологические характеристики которых определены в соответствии с настоящим стандартом, сопровождаемые паспортом стандартных образцов, являются аттестованными стандартными образцами. Настоящий стандарт описывает принципы определения метрологических характеристик аттестованных стандартных образцов, обеспечивающих сравнимость, точность результатов измерений, метрологическую прослеживаемость результатов измерений к национальным или международным эталонам или установленным опорным значениям
Связи и замены
Заменяющий:
-
Изменения и переиздания
Список изменений:
№0 от (рег. ) «Текстовое изменение; Изменено заглавие»
Описание стандарта
ГОСТ Р 8.694-2010 Государственная система обеспечения единства измерений. Стандартные образцы материалов (веществ). Общие статистические принципы определения метрологических характеристик
Страницы стандарта













































































