ГОСТы >
01.040.13 Охрана окружающей среды, защита человека от воздействия окружающей среды. Безопасность (Словари) >
ГОСТ Р ИСО 12100-1-2007
ГОСТ Р ИСО 12100-1-2007 Безопасность машин. Основные понятия, общие принципы конструирования. Часть 1. Основные термины, методология
ГОСТ Р ИСО
Скачать ГОСТ в PDF или DOC бесплатно
Основная информация
Обозначение:
ГОСТ Р ИСО 12100-1-2007
Статус:
Отменен
Тип:
ГОСТ Р ИСО
Название русское:
Безопасность машин. Основные понятия, общие принципы конструирования. Часть 1. Основные термины, методология
Название английское:
Safety of machinery. Basic concepts, general principles for design. Part 1. Basic terminology, methodology
Даты и сроки
Дата издания:
05-05-08
Дата введения в действие:
07-01-08
Дата завершения срока действия:
01-01-15
Применение и описание
Область и условия применения:
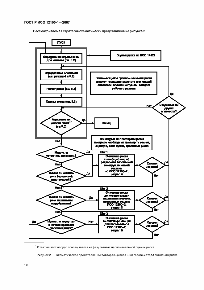
Настоящий стандарт устанавливает основные термины и определения в области безопасности машин и общие принципы конструирования, позволяющие конструкторам и изготовителям обеспечивать безопасность машин производственного и непроизводственного назначения. В настоящем стандарте не рассматриваются вопросы, связанные с безопасностью домашних животных и нанесением ущерба имуществу или окружающей среде
Связи и замены
Заменяющий:
-
Изменения и переиздания
Список изменений:
№0 от (рег. ) «Текстовое изменение; Изменено заглавие»
Описание стандарта
ГОСТ Р ИСО 12100-1-2007 Безопасность машин. Основные понятия, общие принципы конструирования. Часть 1. Основные термины, методология
Страницы стандарта































