ГОСТ 33702-2015 Системы измерений количества и показателей качества газового конденсата, сжиженного углеводородного газа и широкой фракции легких углеводородов. Общие технические требования
ГОСТ
Скачать ГОСТ в PDF или DOC бесплатно
Основная информация
Обозначение:
ГОСТ 33702-2015
Статус:
Действует
Тип:
ГОСТ
Название русское:
Системы измерений количества и показателей качества газового конденсата, сжиженного углеводородного газа и широкой фракции легких углеводородов. Общие технические требования
Название английское:
Accounting systems of hydrocarbon condensate, liquefied hydrocarbon gas and long distillate of light hydrocarbons. General technical requirement
Даты и сроки
Дата регистрации:
12-10-15
Дата издания:
03-14-19
Дата введения в действие:
02-01-17
Дата завершения срока действия:
-
Применение и описание
Область и условия применения:
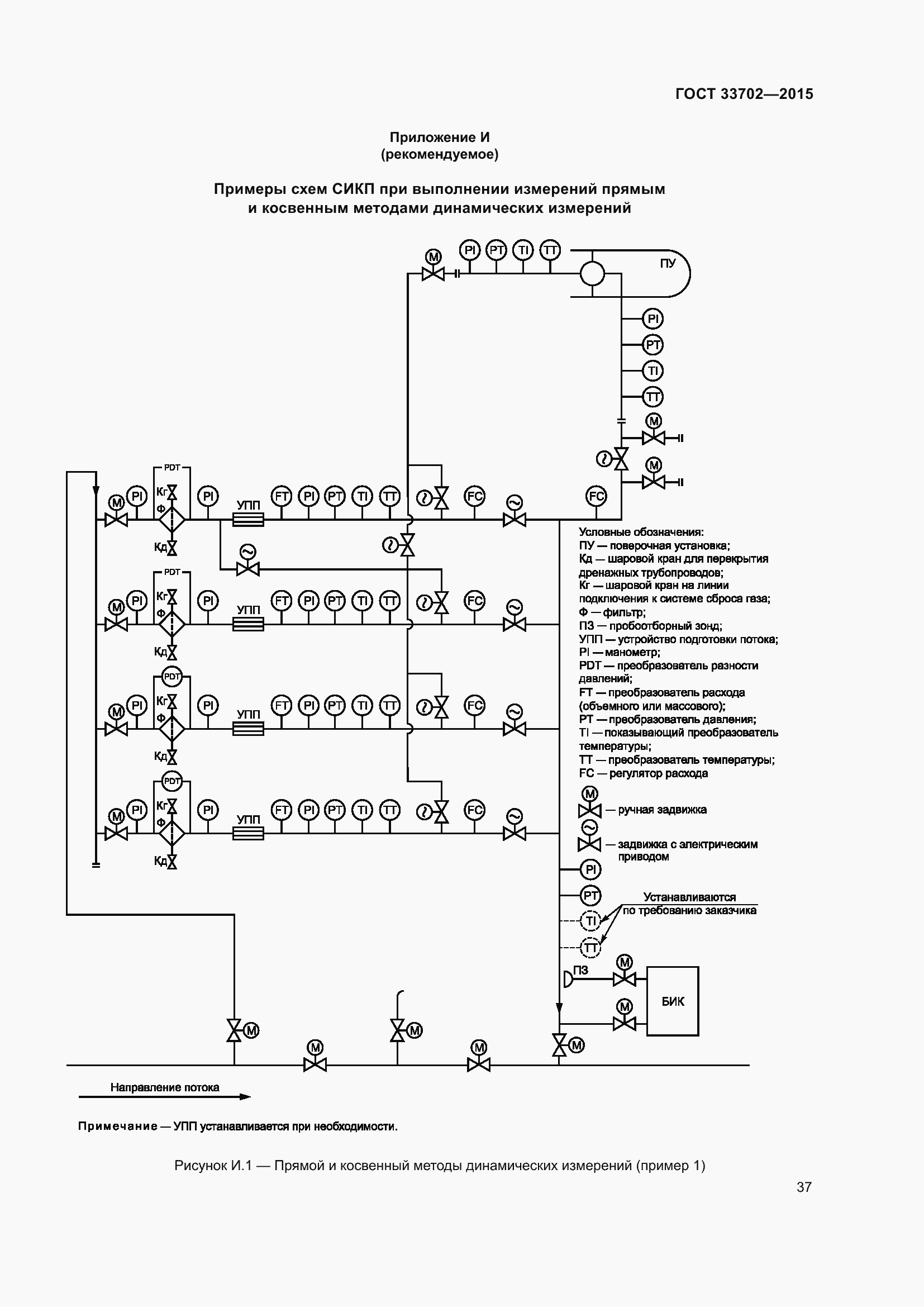
Настоящий стандарт распространяется на системы измерений количества и показателей качества газового конденсата, сжиженного углеводородного газа, широкой фракции легких углеводородов при ведении учетных операций и устанавливает основные метрологические и технические требования к ним. Настоящий стандарт распространяется на вновь строящиеся и реконструируемые системы измерений количества и показателей качества газового конденсата, сжиженного углеводородного газа, широкой фракции легких углеводородов и применяется при проектировании, изготовлении, монтаже и эксплуатации
Связи и замены
Заменяющий:
-
Описание стандарта
ГОСТ 33702-2015 Системы измерений количества и показателей качества газового конденсата, сжиженного углеводородного газа и широкой фракции легких углеводородов. Общие технические требования
Страницы стандарта













































