ГОСТ Р 8.917-2015 Государственная система обеспечения единства измерений. Приборы для измерения дымности отработавших газов автотранспортных средств, оснащенных двигателями воспламенения от сжатия. Методика поверки
ГОСТ Р
Скачать ГОСТ в PDF или DOC бесплатно
Основная информация
Обозначение:
ГОСТ Р 8.917-2015
Статус:
принят
Тип:
ГОСТ Р
Название русское:
Государственная система обеспечения единства измерений. Приборы для измерения дымности отработавших газов автотранспортных средств, оснащенных двигателями воспламенения от сжатия. Методика поверки
Название английское:
State system for ensuring the uniformity of measurements. Instruments for measuring the smoke of exhaust gases from the motor vehicles equipped with compression-ignition engines. Verification method
Даты и сроки
Дата издания:
06-18-16
Дата введения в действие:
02-01-17
Дата завершения срока действия:
-
Дата последнего изменения:
01-18-17
Применение и описание
Область и условия применения:
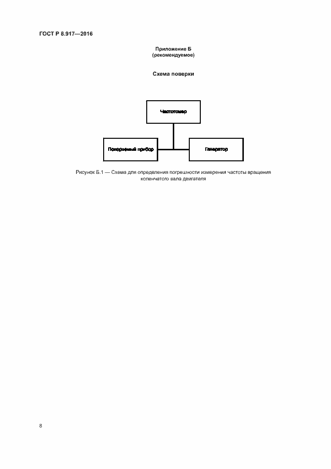
Настоящий стандарт распространяется на приборы для измерения дымности отработавших газов автотранспортных средств, оснащенных двигателями воспламенения от сжатия, и устанавливает методику их первичной и периодической поверок
Связи и замены
Заменяющий:
-
Описание стандарта
ГОСТ Р 8.917-2015 Государственная система обеспечения единства измерений. Приборы для измерения дымности отработавших газов автотранспортных средств, оснащенных двигателями воспламенения от сжатия. Методика поверки
Страницы стандарта













