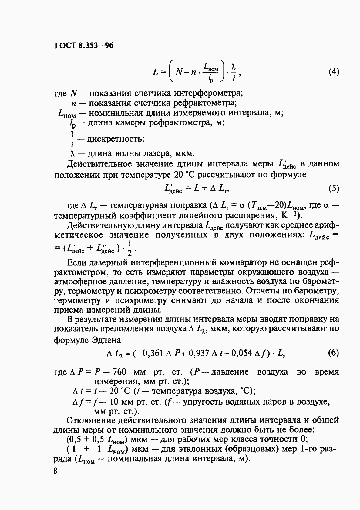
ГОСТ 8.353-96 Государственная система обеспечения единства измерений. Меры длины штриховые эталонные 1-го разряда (образцовые) и рабочие класса точности 0 длиной до 1 м. Методика поверки
ГОСТ
Скачать ГОСТ в PDF или DOC бесплатно
Основная информация
Обозначение:
ГОСТ 8.353-96
Статус:
Действует
Тип:
ГОСТ
Название русское:
Государственная система обеспечения единства измерений. Меры длины штриховые эталонные 1-го разряда (образцовые) и рабочие класса точности 0 длиной до 1 м. Методика поверки
Название английское:
State system for ensuring the uniformity of measurements. Standard line measures of length of the first grade and working line measures of the zero accuracy class to 1 m length. Method for verification
Даты и сроки
Дата регистрации:
10-04-96
Дата издания:
05-01-01
Дата введения в действие:
01-01-98
Дата завершения срока действия:
-
Применение и описание
Область и условия применения:
Настоящий стандарт распространяется на штриховые эталонные меры длины 1-го разряда (образцовые меры длины 1-го разряда) и рабочие класса точности 0 длиной до 1 м по ГОСТ 12069 и устанавливает методику их первичной и периодической поверок
Связи и замены
Заменяющий:
-
Взамен:
ГОСТ 8.353-79
Описание стандарта
ГОСТ 8.353-96 Государственная система обеспечения единства измерений. Меры длины штриховые эталонные 1-го разряда (образцовые) и рабочие класса точности 0 длиной до 1 м. Методика поверки
Страницы стандарта














