ГОСТ Р ИСО 25178-2-2014 Геометрические характеристики изделий (GPS). Структура поверхности. Ареал. Часть 2. Термины, определения и параметры структуры поверхности
ГОСТ Р ИСО
Скачать ГОСТ в PDF или DOC бесплатно
Основная информация
Обозначение:
ГОСТ Р ИСО 25178-2-2014
Статус:
Действует
Тип:
ГОСТ Р ИСО
Название русское:
Геометрические характеристики изделий (GPS). Структура поверхности. Ареал. Часть 2. Термины, определения и параметры структуры поверхности
Название английское:
Geometrical product specifications (GPS). Surface texture. Profile method. Part 2. Terms, definitions and surface texture parameter
Даты и сроки
Дата издания:
03-03-15
Дата введения в действие:
01-01-16
Дата завершения срока действия:
-
Применение и описание
Область и условия применения:
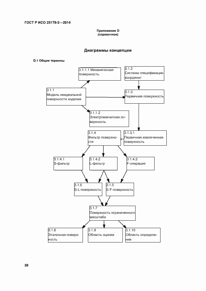
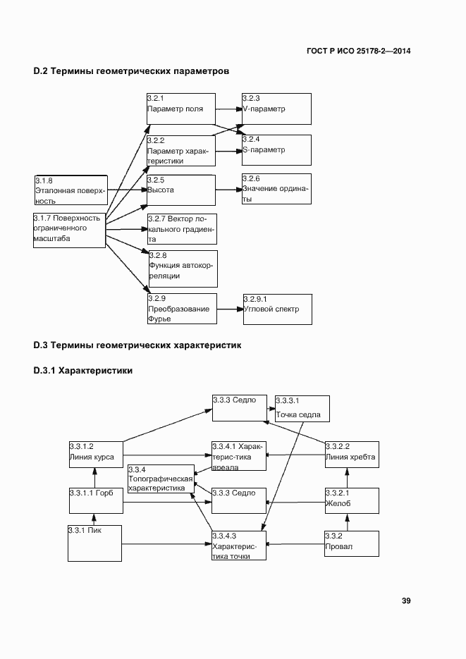
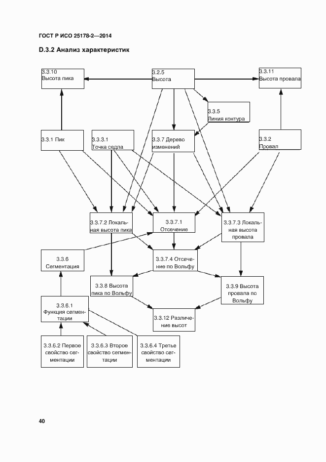
Данная часть ИСО 25178 устанавливает термины, определения и параметры для оценки структуры поверхности профильными методами
Связи и замены
Заменяющий:
-
Описание стандарта
ГОСТ Р ИСО 25178-2-2014 Геометрические характеристики изделий (GPS). Структура поверхности. Ареал. Часть 2. Термины, определения и параметры структуры поверхности
Страницы стандарта

















































