ГОСТ Р 8.895-2015 Государственная система обеспечения единства измерений. Геометрические характеристики изделий (ГХИ). Фильтрация. Часть 1. Обзор и основные понятия
ГОСТ Р
Скачать ГОСТ в PDF или DOC бесплатно
Основная информация
Обозначение:
ГОСТ Р 8.895-2015
Статус:
Действует
Тип:
ГОСТ Р
Название русское:
Государственная система обеспечения единства измерений. Геометрические характеристики изделий (ГХИ). Фильтрация. Часть 1. Обзор и основные понятия
Название английское:
State system for ensuring the traceability of measurements. Geometrical product specifications (GPS). Filtration. Part 1. Overview and basic concepts
Даты и сроки
Дата издания:
09-30-19
Дата введения в действие:
06-01-16
Дата завершения срока действия:
-
Применение и описание
Область и условия применения:
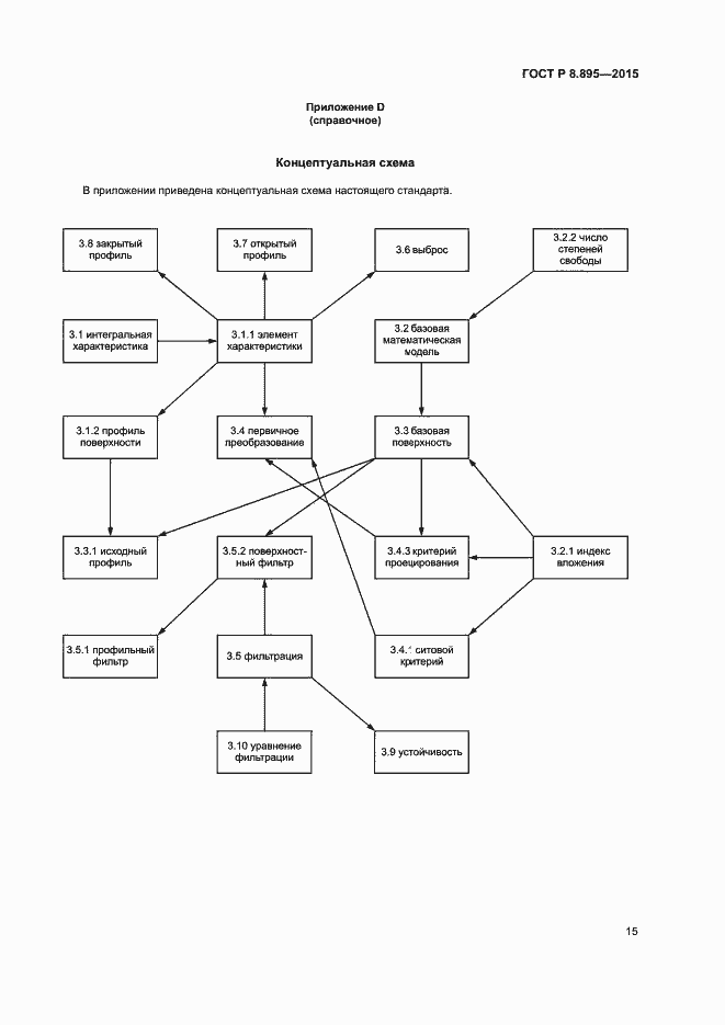
Настоящий стандарт распространяется на основную терминологию в области фильтрации и устанавливает основные методы фильтрации
Связи и замены
Заменяющий:
-
Описание стандарта
ГОСТ Р 8.895-2015 Государственная система обеспечения единства измерений. Геометрические характеристики изделий (ГХИ). Фильтрация. Часть 1. Обзор и основные понятия
Страницы стандарта





























