ГОСТ 27073-86 Приборы промышленные непрерывного и квазинепрерывного действия для определения имиссии пыли. Общие технические условия
ГОСТ
Скачать ГОСТ в PDF или DOC бесплатно
Основная информация
Обозначение:
ГОСТ 27073-86
Статус:
Действует
Тип:
ГОСТ
Название русское:
Приборы промышленные непрерывного и квазинепрерывного действия для определения имиссии пыли. Общие технические условия
Название английское:
Industrial apparatus of continious and quasicotinious action for dust emission determination. Specifications
Даты и сроки
Дата издания:
02-06-87
Дата введения в действие:
01-01-87
Дата завершения срока действия:
-
Применение и описание
Область и условия применения:
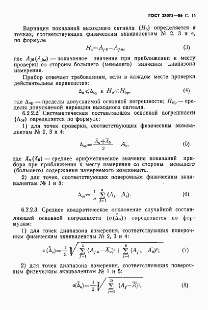
Настоящий стандарт распространяется на приборы непрерывного и квазинепрерывного действия для измерения концентрации пыли в атмосферном воздухе при данном атмосферном давлении и температуре. Стандарт не распространяется на приборы, предназначенные для непосредственного анализа состава загрязняющих веществ воздуха, а также на приборы для измерения сажи и осаждающей пыли
Связи и замены
Заменяющий:
-
Описание стандарта
ГОСТ 27073-86 Приборы промышленные непрерывного и квазинепрерывного действия для определения имиссии пыли. Общие технические условия
Страницы стандарта






















