ГОСТ 8.146-75 Государственная система обеспечения единства измерений. Манометры дифференциальные показывающие и самопишущие с интеграторами ГСП. Методика поверки
ГОСТ
Скачать ГОСТ в PDF или DOC бесплатно
Основная информация
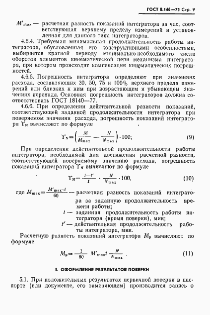
Обозначение:
ГОСТ 8.146-75
Статус:
Действует
Тип:
ГОСТ
Название русское:
Государственная система обеспечения единства измерений. Манометры дифференциальные показывающие и самопишущие с интеграторами ГСП. Методика поверки
Название английское:
State system for ensuring the uniformity of measurements. Indicating and recording pressure gauge with integrator of SSI. Methods of verification
Даты и сроки
Дата издания:
10-01-84
Дата введения в действие:
01-01-76
Дата завершения срока действия:
-
Применение и описание
Область и условия применения:
Настоящий стандарт распространяется на показывающие и самопишущие и выпускаемые в комплекте со вторичными приборами дифференциальные манометры (дифманометры) по ГОСТ 18140-77 с верхними пределами измерений не более 6,3 кгс/см кв. (0,63 МПа) и не менее 10 кгс/м кв. (100 Па), применяемые в системе контроля и управления производственными процессами в качестве дифманометров-расходомеров и дифманометров-перепадомеров
Связи и замены
Заменяющий:
-
Изменения и переиздания
Список изменений:
№1 от (рег. ) «Срок действия продлен»
Описание стандарта
ГОСТ 8.146-75 Государственная система обеспечения единства измерений. Манометры дифференциальные показывающие и самопишущие с интеграторами ГСП. Методика поверки
Страницы стандарта














