ГОСТ 8.563.2-97 Государственная система обеспечения единства измерений. Измерение расхода и количества жидкостей и газов методом переменного перепада давления. Методика выполнения измерений с помощью сужающих устройств
ГОСТ
Скачать ГОСТ в PDF или DOC бесплатно
Основная информация
Обозначение:
ГОСТ 8.563.2-97
Статус:
Отменен
Тип:
ГОСТ
Название русское:
Государственная система обеспечения единства измерений. Измерение расхода и количества жидкостей и газов методом переменного перепада давления. Методика выполнения измерений с помощью сужающих устройств
Название английское:
State system for ensuring the uniformity of measurements. Measurement of liquids and gases flow rate and quantity by differential pressure method. Measurement procedure by orifice instruments
Даты и сроки
Дата регистрации:
04-25-97
Дата издания:
08-01-04
Дата введения в действие:
10-01-99
Дата завершения срока действия:
01-01-07
Применение и описание
Область и условия применения:
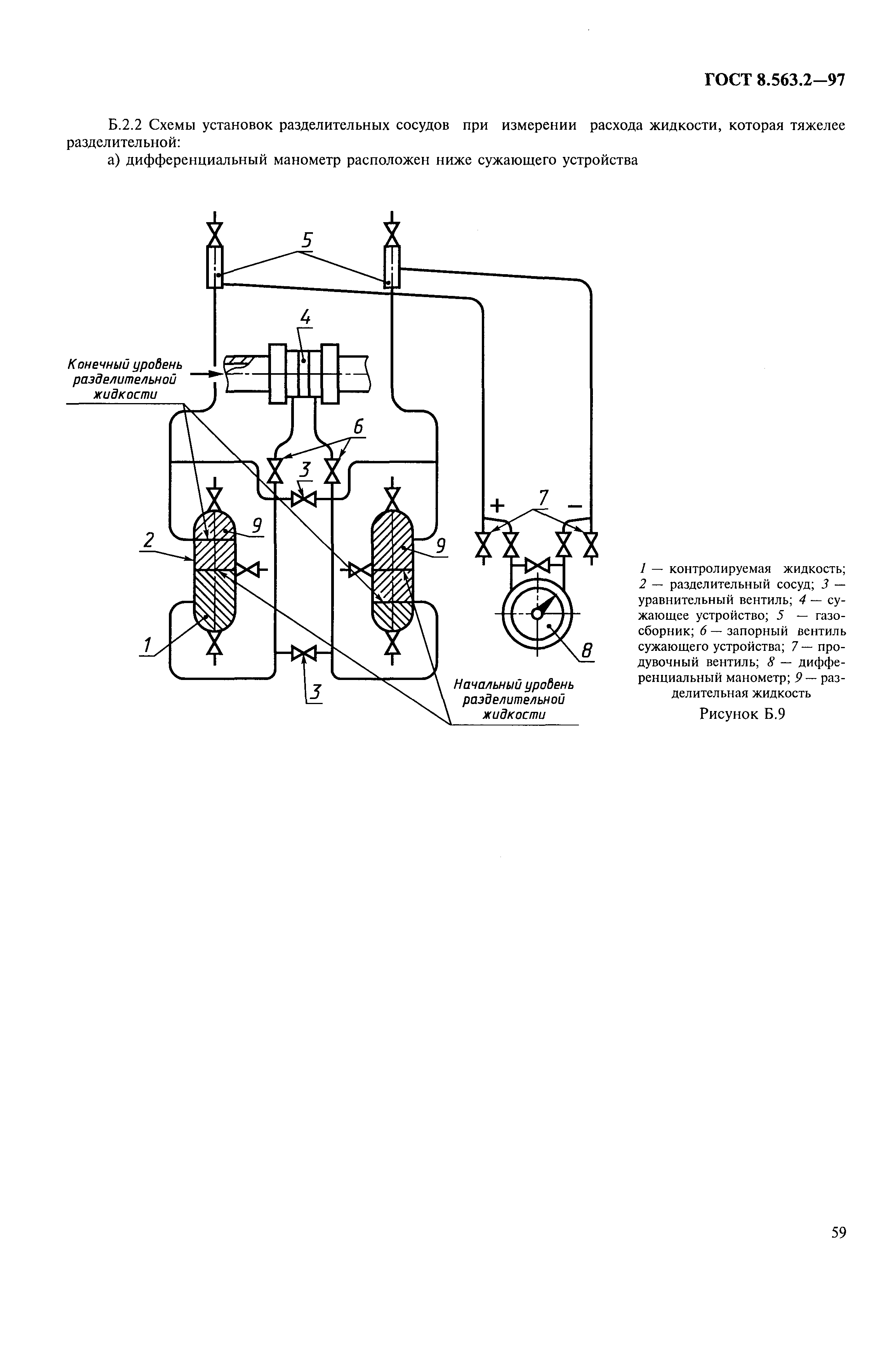
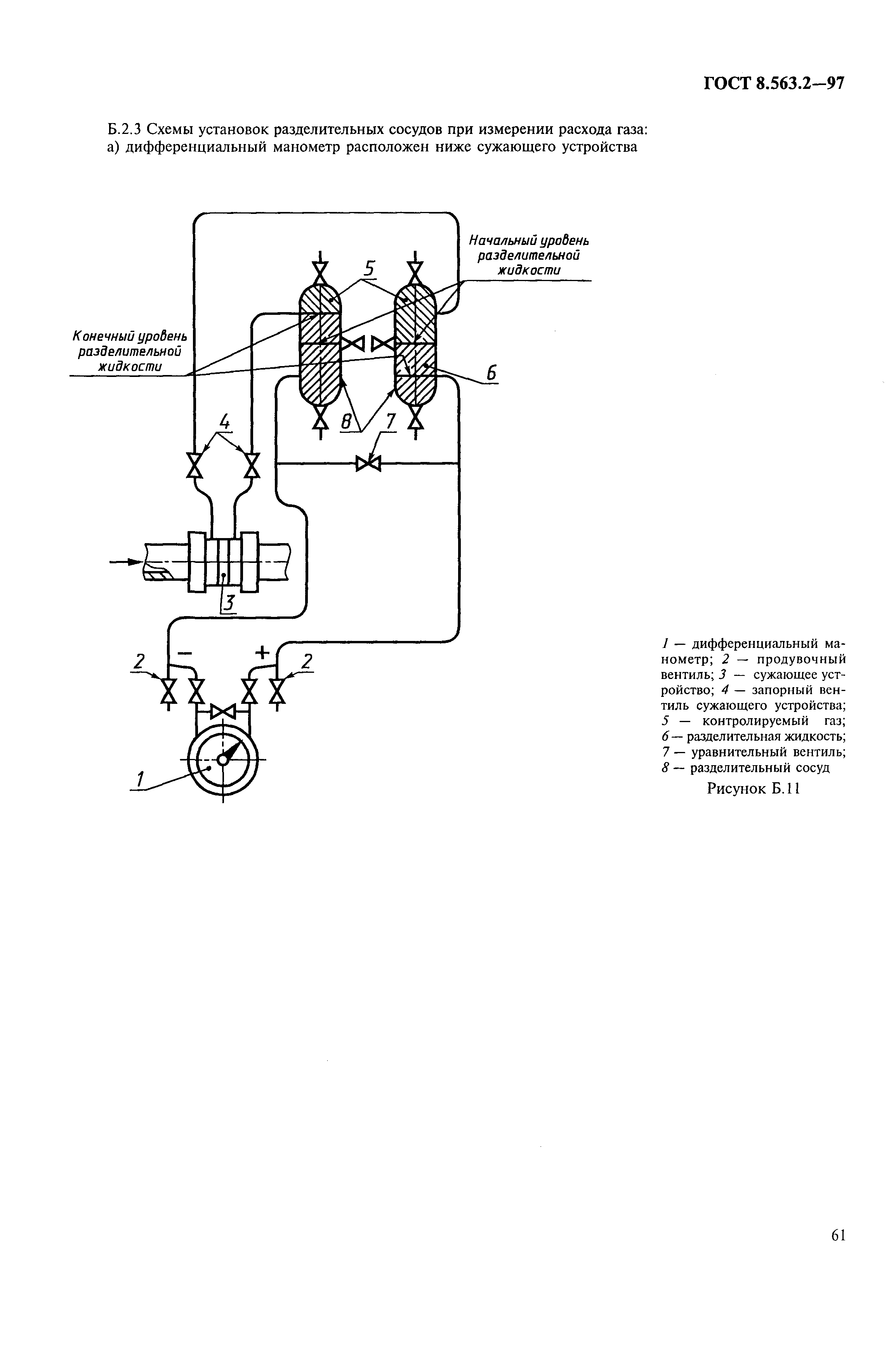
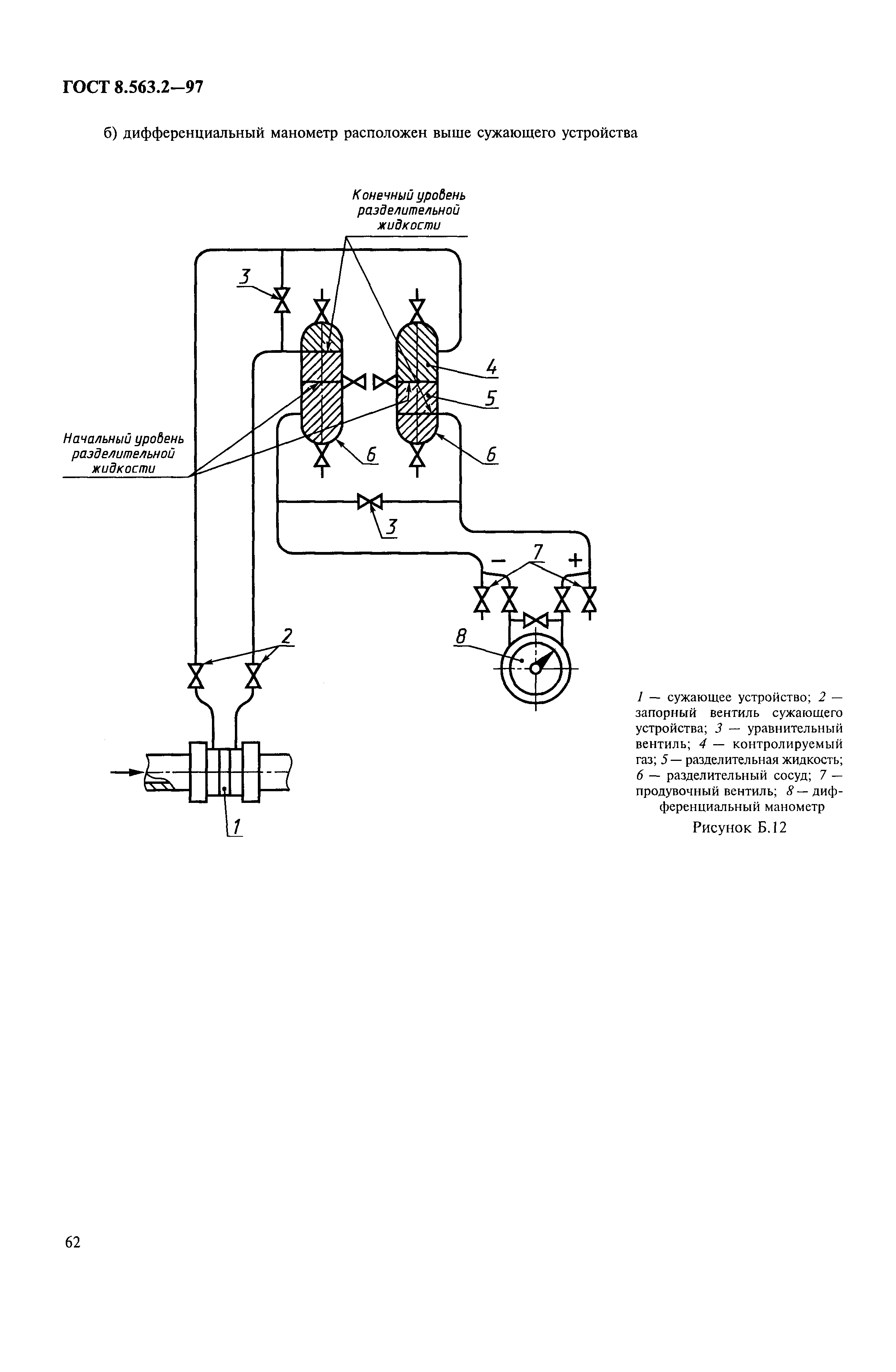
Настоящий стандарт устанавливает методику выполнения измерений расхода и количества жидкостей и газов с помощью измерительных комплексов, состоящих в общем случае из основных узлов:- стандартных сужающих устройств (СУ);- измерительных трубопроводов с прямыми участками, расположенными между СУ и местными сопротивлениями;- средств измерений перепада давления на СУ и параметров состояния среды;- средств обработки результатов измерений (планиметров, счетных устройств ручного или автоматического действия и т.д.);- соединительных линий и вспомогательных устройств
Связи и замены
Заменяющий:
-
Взамен:
ГОСТ 23720-79;ГОСТ 26969-86;РД 50-213-80;МИ 2204-92;МИ 2346-95
Изменения и переиздания
Список изменений:
№0 от (рег. ) «Утратил силу в РФ» №0 от (рег. ) «Утратил силу в РФ» №0 от (рег. ) «Текстовое изменение; Изменено заглавие»
Описание стандарта
ГОСТ 8.563.2-97 Государственная система обеспечения единства измерений. Измерение расхода и количества жидкостей и газов методом переменного перепада давления. Методика выполнения измерений с помощью сужающих устройств
Страницы стандарта
























































































