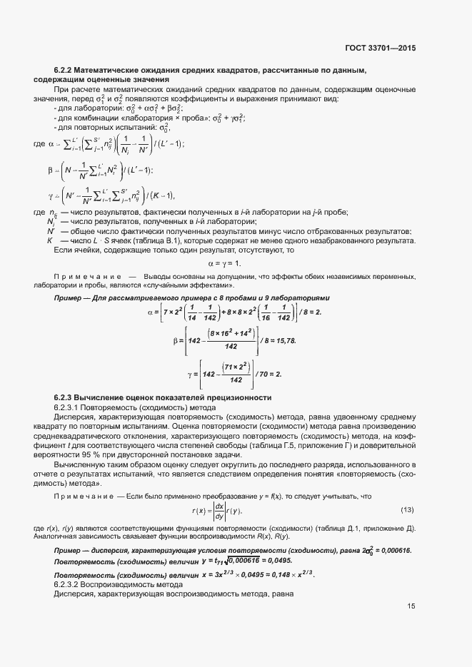
ГОСТ 33701-2015 Определение и применение показателей точности методов испытаний нефтепродуктов
ГОСТ
Скачать ГОСТ в PDF или DOC бесплатно
Основная информация
Обозначение:
ГОСТ 33701-2015
Статус:
Действует
Тип:
ГОСТ
Название русское:
Определение и применение показателей точности методов испытаний нефтепродуктов
Название английское:
Determination and application of precision methods for testing of petroleum products
Даты и сроки
Дата регистрации:
12-10-15
Дата издания:
10-11-16
Дата введения в действие:
07-01-17
Дата завершения срока действия:
-
Применение и описание
Область и условия применения:
Настоящий стандарт устанавливает способ определения и применение показателей прецизионности [повторяемости (сходимости) и воспроизводимости]) См. приложение Л.) методов испытаний нефти и нефтепродуктов (далее-нефтепродуктов)
Связи и замены
Заменяющий:
-
Описание стандарта
ГОСТ 33701-2015 Определение и применение показателей точности методов испытаний нефтепродуктов
Страницы стандарта



























































Приложение №1: Поправка к ГОСТ 33701-2015 Обозначение: Поправка к ГОСТ 33701-2015 Дата введения в действие: 19.08.2020
