ГОСТ Р ИСО 13381-1-2011 Контроль состояния и диагностика машин. Прогнозирование технического состояния. Часть 1. Общее руководство
ГОСТ Р ИСО
Скачать ГОСТ в PDF или DOC бесплатно
Основная информация
Обозначение:
ГОСТ Р ИСО 13381-1-2011
Статус:
Заменен
Тип:
ГОСТ Р ИСО
Название русское:
Контроль состояния и диагностика машин. Прогнозирование технического состояния. Часть 1. Общее руководство
Название английское:
Condition monitoring and diagnostics of machines. Machine condition prognosis. Part 1. General guidelines
Даты и сроки
Дата издания:
08-09-12
Дата введения в действие:
12-01-12
Дата завершения срока действия:
12-01-17
Применение и описание
Область и условия применения:
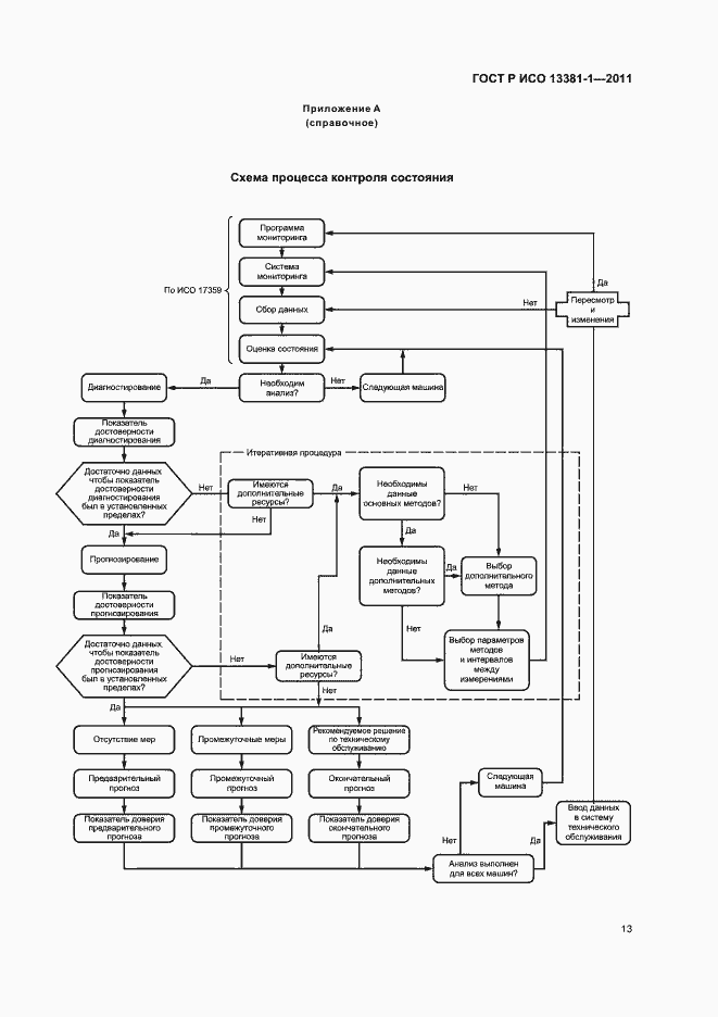
Настоящий стандарт устанавливает руководство по разработке процедур прогнозирования технического состояния машин с целью: - сформировать среди пользователей и разработчиков систем мониторинга технического состояния машин единые представления о прогнозировании развития неисправностей; - обеспечить возможность сбора пользователями необходимых данных о характеристиках и поведении машин в целях точного прогнозирования технического состояния; - установить общие подходы к составлению прогнозов технического состояния; - способствовать применению прогнозирования в разрабатываемых системах мониторинга технического состояния машин и включению вопросов прогнозирования в программы обучения персонала
Связи и замены
Заменяющий:
ГОСТ Р ИСО 13381-1-2016
Описание стандарта
ГОСТ Р ИСО 13381-1-2011 Контроль состояния и диагностика машин. Прогнозирование технического состояния. Часть 1. Общее руководство
Страницы стандарта























