ГОСТ Р ИСО 13373-1-2009 Контроль состояния и диагностика машин. Вибрационный контроль состояния машин. Часть 1. Общие методы
ГОСТ Р ИСО
Скачать ГОСТ в PDF или DOC бесплатно
Основная информация
Обозначение:
ГОСТ Р ИСО 13373-1-2009
Статус:
Действует
Тип:
ГОСТ Р ИСО
Название русское:
Контроль состояния и диагностика машин. Вибрационный контроль состояния машин. Часть 1. Общие методы
Название английское:
Condition monitoring and diagnostics of machines. Vibration condition monitoring. Part 2. General procedures
Даты и сроки
Дата издания:
07-04-19
Дата введения в действие:
01-01-11
Дата завершения срока действия:
-
Применение и описание
Область и условия применения:
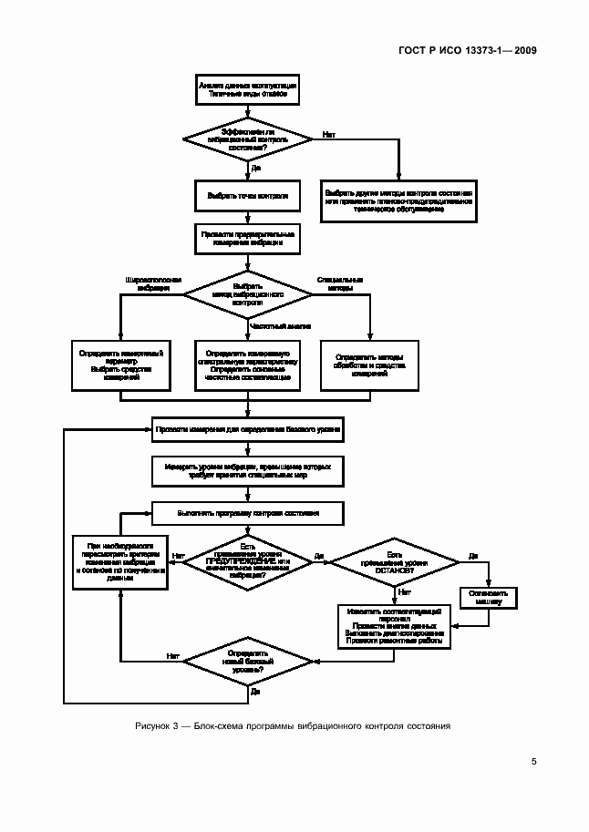
Настоящий стандарт устанавливает общее руководство по проведению измерений и сбору данных о вибрации машины в целях контроля ее состояния. Настоящим стандартом установлены общие рекомендации в отношении: - методов измерений; - измеряемых параметров; - выбора датчика вибрации; - выбора точек измерений; - способов крепления датчиков вибрации; - сбора данных; - режимов работы машин; - систем вибрационного контроля; - устройств формирования сигнала вибрации; - соединения с устройствами обработки сигнала; - непрерывного и периодического контроля вибрации. Измерения вибрации в целях контроля состояния проводят на подшипниковых опорах или корпусе машины, а также на ее вращающихся частях. Такие измерения могут выполняться непрерывно или в фиксированные моменты времени. Настоящий стандарт устанавливает рекомендуемые способы измерений как для непрерывного, так и для периодического контроля. Настоящий стандарт распространяется только на методы вибрационного контроля состояния машин. Зачастую при проведении комплексного анализа используют и другие методы оценки состояния: тепловидение, анализ частиц в масле, феррографию, анализ измерения эксплуатационных параметров машины (температуры, давления). Контроль состояния на основе параметров не вибрационной природы в настоящем стандарте не рассматривается. Настоящий стандарт распространяется на машины вращательного действия, хотя многие из рассмотренных методов могут быть применены и к машинам других видов, в частности, к машинам вращательно-поступательного действия
Связи и замены
Заменяющий:
-
Описание стандарта
ГОСТ Р ИСО 13373-1-2009 Контроль состояния и диагностика машин. Вибрационный контроль состояния машин. Часть 1. Общие методы
Страницы стандарта














































