ГОСТы >
01.040.13 Охрана окружающей среды, защита человека от воздействия окружающей среды. Безопасность (Словари) >
ГОСТ Р 55919-2013
ГОСТ Р 55919-2013 Правила установления нормативов и контроля выбросов дурно-пахнущих веществ в атмосферу
ГОСТ Р
Скачать ГОСТ в PDF или DOC бесплатно
Основная информация
Обозначение:
ГОСТ Р 55919-2013
Статус:
Отменен
Тип:
ГОСТ Р
Название русское:
Правила установления нормативов и контроля выбросов дурно-пахнущих веществ в атмосферу
Название английское:
Regulations for establishing environmental standards and atmosphere emission control procedures for odorous substances
Даты и сроки
Дата введения в действие:
07-01-15
Дата завершения срока действия:
07-01-15
Применение и описание
Область и условия применения:
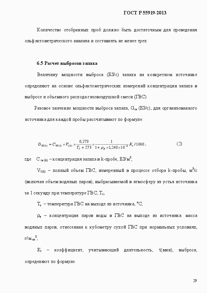
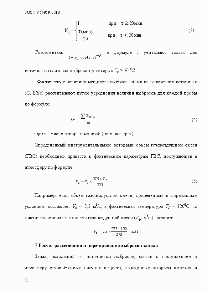
Настоящий стандарт устанавливает правила контроля выбросов дурнопахнущих веществ в атмосферу. Стандарт распространяется на методы исследования запаха в атмосферном воздухе, требования к измерению концентрации запаха ольфактометрическим способом, оборудование и материалы, используемые в ольфактометрии
Связи и замены
Заменяющий:
-
Изменения и переиздания
Список изменений:
№0 от (рег. ) «Текстовое изменение; Изменено заглавие»
Описание стандарта
ГОСТ Р 55919-2013 Правила установления нормативов и контроля выбросов дурно-пахнущих веществ в атмосферу
Страницы стандарта






















































