ГОСТ Р ИСО 13381-1-2016 Контроль состояния и диагностика машин. Прогнозирование технического состояния. Часть 1. Общее руководство
ГОСТ Р ИСО
Скачать ГОСТ в PDF или DOC бесплатно
Основная информация
Обозначение:
ГОСТ Р ИСО 13381-1-2016
Статус:
Действует
Тип:
ГОСТ Р ИСО
Название русское:
Контроль состояния и диагностика машин. Прогнозирование технического состояния. Часть 1. Общее руководство
Название английское:
Condition monitoring and diagnostics of machines. Machine condition prognosis. Part 1. General guidelines
Даты и сроки
Дата издания:
03-28-19
Дата введения в действие:
12-01-17
Дата завершения срока действия:
-
Применение и описание
Область и условия применения:
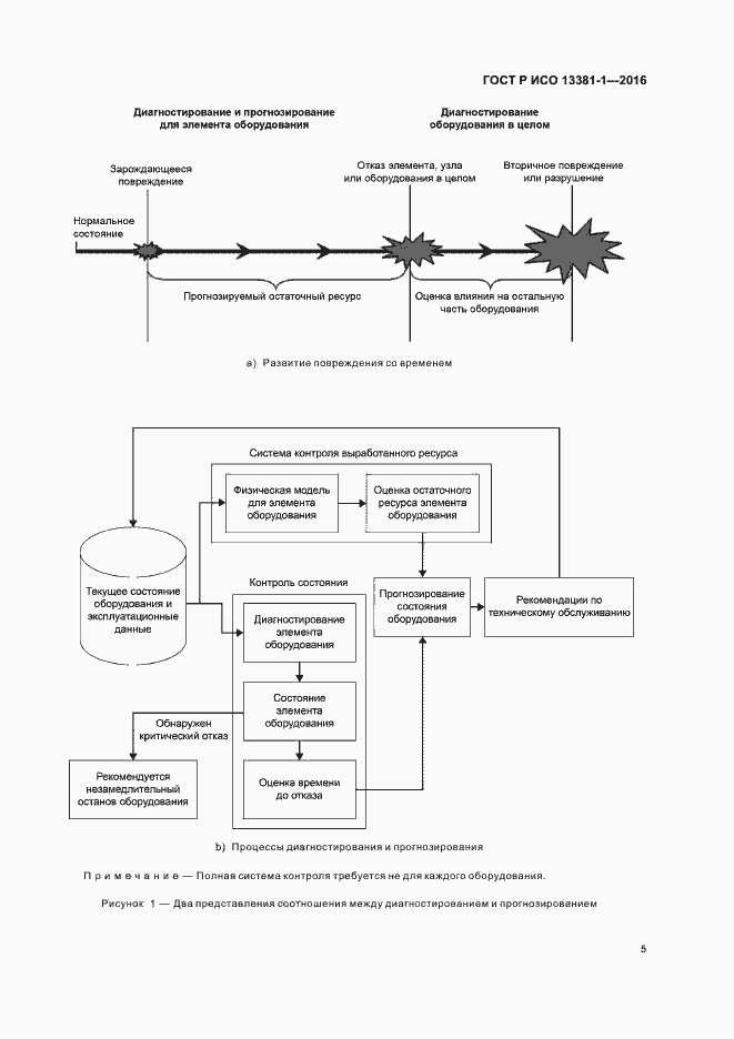
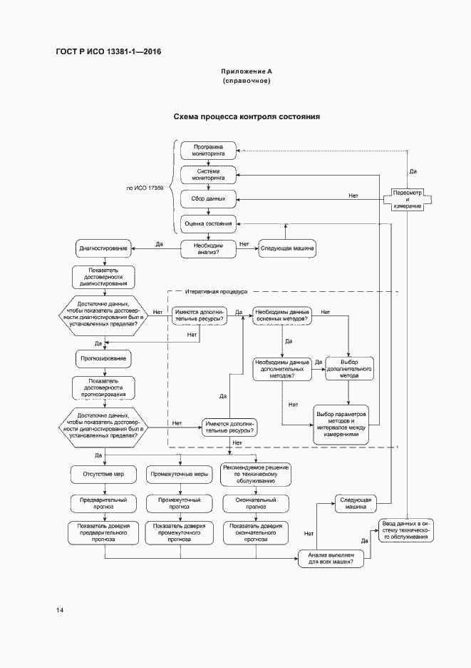
Настоящий стандарт устанавливает руководство по разработке и применению процедур прогнозирования технического состояния машин с целью: - сформировать среди пользователей и разработчиков систем мониторинга технического состояния машин единые представления о прогнозировании развития неисправностей; - обеспечить возможность сбора пользователями необходимых данных о характеристиках, процессах и поведении машин в целях точного прогнозирования технического состояния; - установить общие подходы и процедуры к составлению прогнозов технического состояния; - способствовать применению прогнозирования в разрабатываемых системах мониторинга технического состояния машин и включению вопросов прогнозирования в программы обучения персонала
Связи и замены
Заменяющий:
-
Взамен:
ГОСТ Р ИСО 13381-1-2011
Описание стандарта
ГОСТ Р ИСО 13381-1-2016 Контроль состояния и диагностика машин. Прогнозирование технического состояния. Часть 1. Общее руководство
Страницы стандарта























