ГОСТы >
01.040.13 Охрана окружающей среды, защита человека от воздействия окружающей среды. Безопасность (Словари) >
ГОСТ Р 55921-2013
ГОСТ Р 55921-2013 Правила расчета выбросов загрязняющих веществ в атмосферу при механической обработке металлов на основе удельных показателей
ГОСТ Р
Скачать ГОСТ в PDF или DOC бесплатно
Основная информация
Обозначение:
ГОСТ Р 55921-2013
Статус:
Отменен
Тип:
ГОСТ Р
Название русское:
Правила расчета выбросов загрязняющих веществ в атмосферу при механической обработке металлов на основе удельных показателей
Название английское:
Regulations for calculating atmosphere emissions from mechanical processing of metals based on emissions factors
Даты и сроки
Дата введения в действие:
07-01-15
Дата завершения срока действия:
07-01-15
Применение и описание
Область и условия применения:
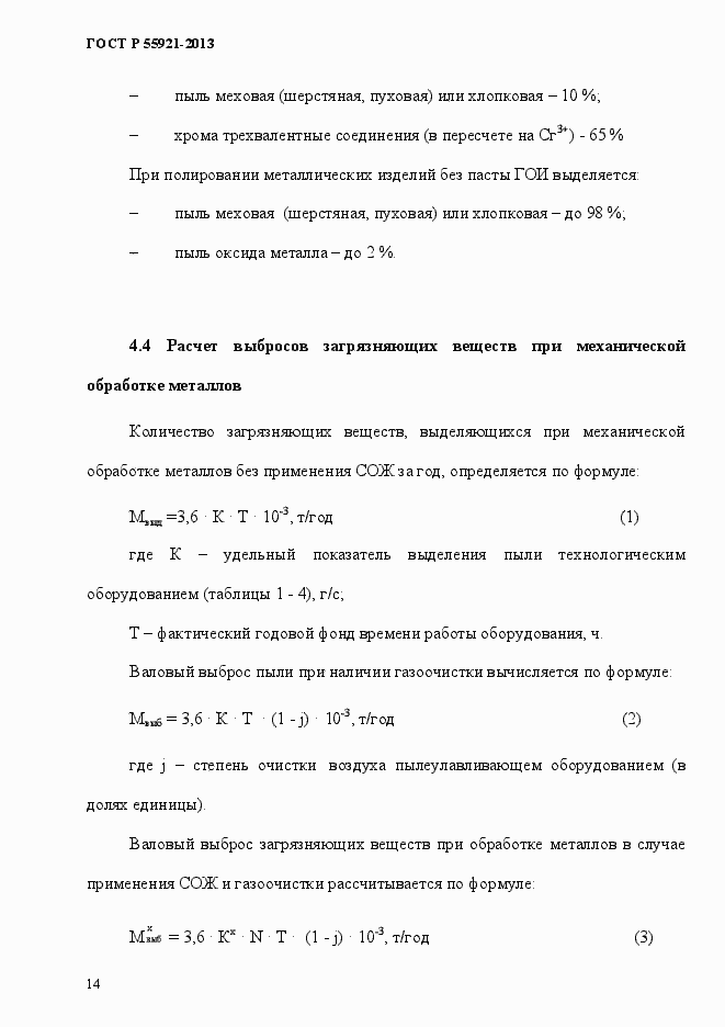
Настоящий стандарт устанавливает правила расчета выбросов загрязняющих веществ в атмосферу при механической обработке металлов на основе удельных показателей. Настоящий стандарт распространяется на источники выбросов загрязняющих веществ в атмосферу от оборудования механической обработки металлов основного и вспомогательного производств предприятий различных отраслей промышленности и сельского хозяйства. Настоящий стандарт применяется предприятиями и территориальными комитетами по охране природы, специализированными организациями, проводящими работы по нормированию выбросов и контролю за соблюдением установленных нормативов предельно допустимых выбросов (ПДВ)
Связи и замены
Заменяющий:
-
Изменения и переиздания
Список изменений:
№0 от (рег. ) «Текстовое изменение; Изменено заглавие»
Описание стандарта
ГОСТ Р 55921-2013 Правила расчета выбросов загрязняющих веществ в атмосферу при механической обработке металлов на основе удельных показателей
Страницы стандарта





















