ГОСТ Р ИСО 13373-5-2022 Контроль состояния и диагностика машин. Вибрационный контроль состояния. Часть 5. Методы диагностирования вентиляторов и воздуходувок
ГОСТ Р ИСО
Скачать ГОСТ в PDF или DOC бесплатно
Основная информация
Обозначение:
ГОСТ Р ИСО 13373-5-2022
Статус:
Действует
Тип:
ГОСТ Р ИСО
Название русское:
Контроль состояния и диагностика машин. Вибрационный контроль состояния. Часть 5. Методы диагностирования вентиляторов и воздуходувок
Название английское:
Condition monitoring and diagnostics of machines. Vibration condition monitoring. Part 5. Diagnostic techniques for fans and blowers
Даты и сроки
Дата издания:
09-13-22
Дата введения в действие:
12-01-22
Дата завершения срока действия:
-
Применение и описание
Область и условия применения:
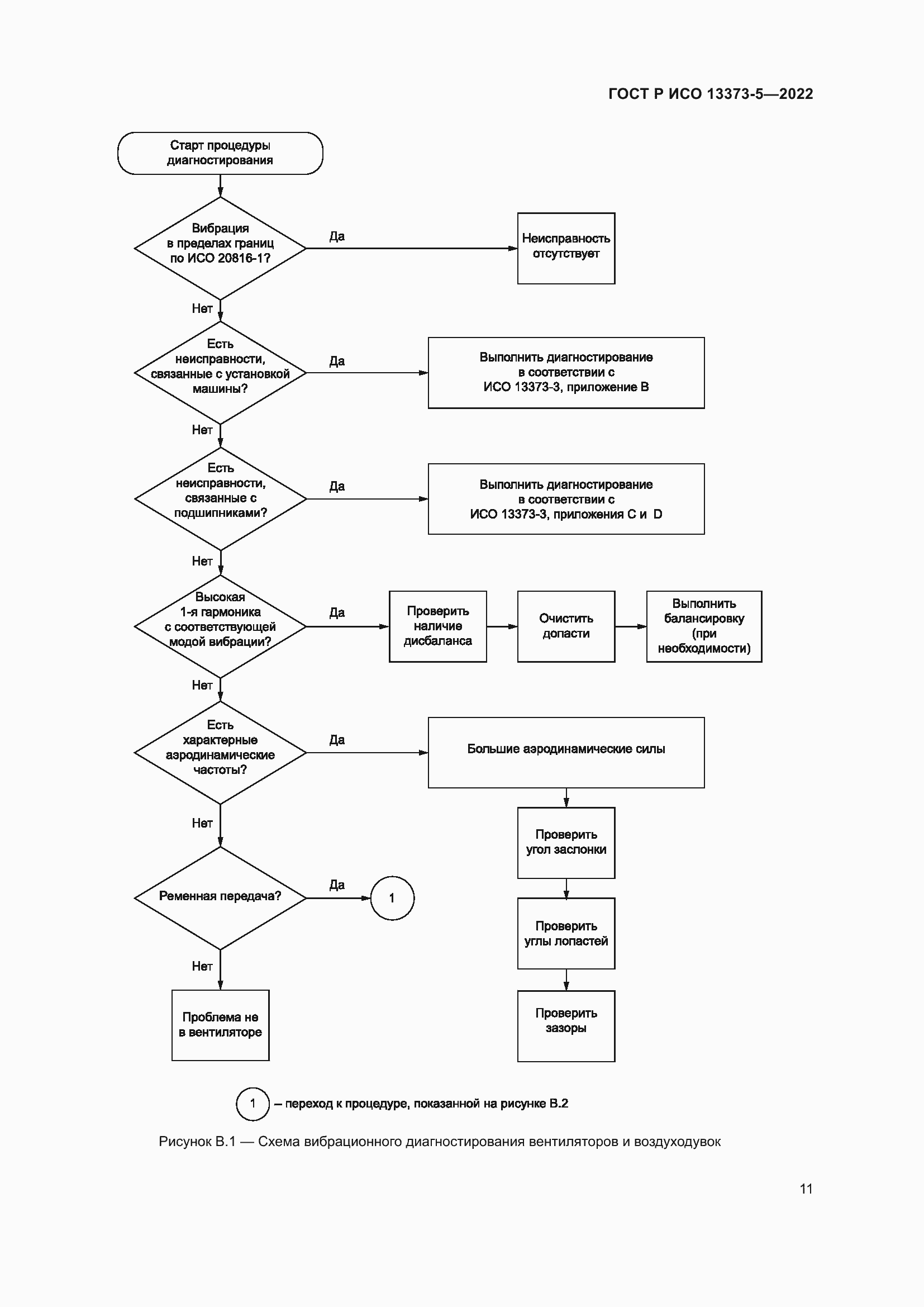
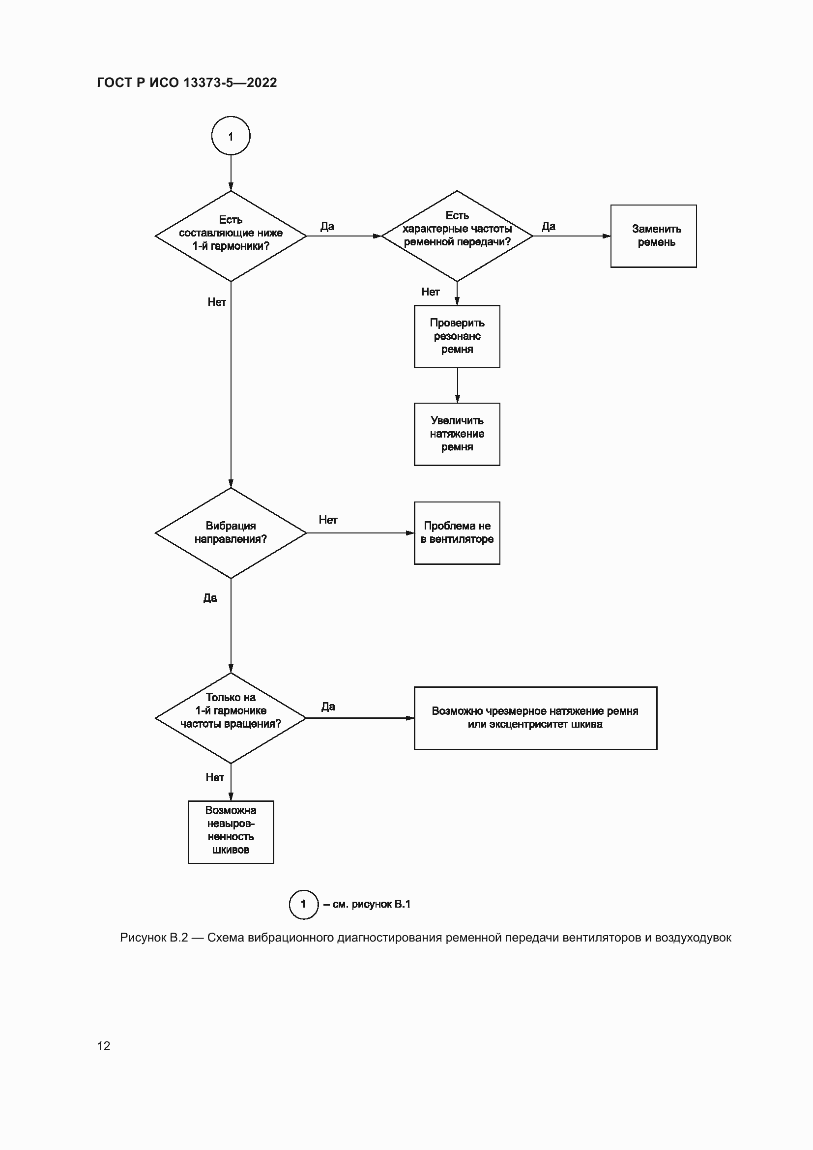
Настоящий стандарт устанавливает процедуры, выполняемые при диагностировании вентиляторов и воздуходувок разных типов. Он предназначен для применения специалистами в области вибрационного диагностирования, инженерами и техниками, обслуживающими соответствующее оборудование, и обеспечивает их пошаговым руководством к выявлению неисправностей на основе измерений вибрации. В нем приведен также ряд примеров, показывающих связь диагностических признаков с неисправностями машин и их узлов
Связи и замены
Заменяющий:
-
Описание стандарта
ГОСТ Р ИСО 13373-5-2022 Контроль состояния и диагностика машин. Вибрационный контроль состояния. Часть 5. Методы диагностирования вентиляторов и воздуходувок
Страницы стандарта



























