ГОСТы >
01.040.03 Услуги. Организация фирм, управление ими и качество. Администрация. Транспорт. Социология (Словари) >
ГОСТ Р ИСО 3534-1-2019
ГОСТ Р ИСО 3534-1-2019 Статистические методы. Словарь и условные обозначения. Часть 1. Общие статистические термины и термины, используемые в теории вероятностей
ГОСТ Р ИСО
Скачать ГОСТ в PDF или DOC бесплатно
Основная информация
Обозначение:
ГОСТ Р ИСО 3534-1-2019
Статус:
Действует
Тип:
ГОСТ Р ИСО
Название русское:
Статистические методы. Словарь и условные обозначения. Часть 1. Общие статистические термины и термины, используемые в теории вероятностей
Название английское:
Statistical methods. Vocabulary and symbols. Part 1. General statistical terms and terms used in probability
Даты и сроки
Дата издания:
10-15-19
Дата введения в действие:
01-01-20
Дата завершения срока действия:
-
Применение и описание
Область и условия применения:
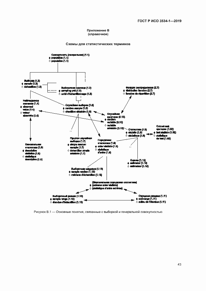
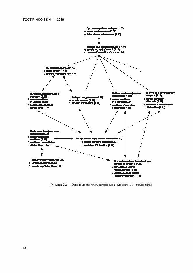
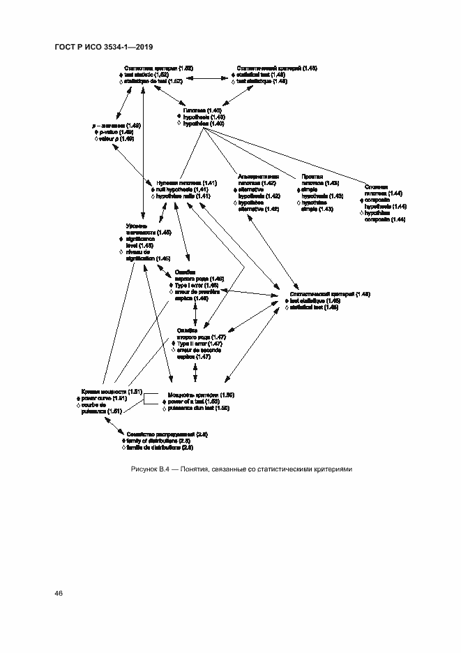
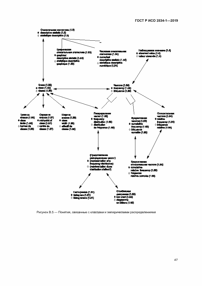
Настоящий стандарт устанавливает общие статистические термины и термины, используемые в теории вероятностей, которые могут быть использованы при разработке других стандартов
Связи и замены
Заменяющий:
-
Взамен:
ГОСТ Р 50779.10-2000
Описание стандарта
ГОСТ Р ИСО 3534-1-2019 Статистические методы. Словарь и условные обозначения. Часть 1. Общие статистические термины и термины, используемые в теории вероятностей
Страницы стандарта





































































