ГОСТ 6570-96 Счетчики электрические активной и реактивной энергии индукционные. Общие технические условия
ГОСТ
Скачать ГОСТ в PDF или DOC бесплатно
Основная информация
Обозначение:
ГОСТ 6570-96
Статус:
Утратил силу в РФ
Тип:
ГОСТ
Название русское:
Счетчики электрические активной и реактивной энергии индукционные. Общие технические условия
Название английское:
Electrical induction active and reactive energy meters. General specifications
Даты и сроки
Дата регистрации:
10-04-96
Дата издания:
04-25-97
Дата введения в действие:
07-01-97
Дата завершения срока действия:
11-01-07
Применение и описание
Область и условия применения:
Настоящий стандарт распространяется на стационарные однофазные и трехфазные счетчики электрической энергии индукционные однотарифные и многотарифные (за исключением устройства переключения тарифов, требования к которым устанавливаются в технических условиях), применяемые для учета активной и реактивной энергии переменного тока частотой от 45 до 65 Гц в условиях умеренного и тропического климата в закрытых помещениях при отсутствии в воздухе этих помещений агрессивных паров и газов. Стандарт не распространяется на образцовые счетчики, счетчики с предварительной оплатой, счетчики с указателем максимума нагрузки, счетчики с датчиком импульсов
Связи и замены
Заменяющий:
-
Взамен:
ГОСТ 6570-75
Изменения и переиздания
Список изменений:
№0 от (рег. ) «Поправка к изменению» №0 от (рег. ) «Поправка к изменению» №1 от (рег. ) «Текстовое изменение; Изменены ссылочные НД»
Описание стандарта
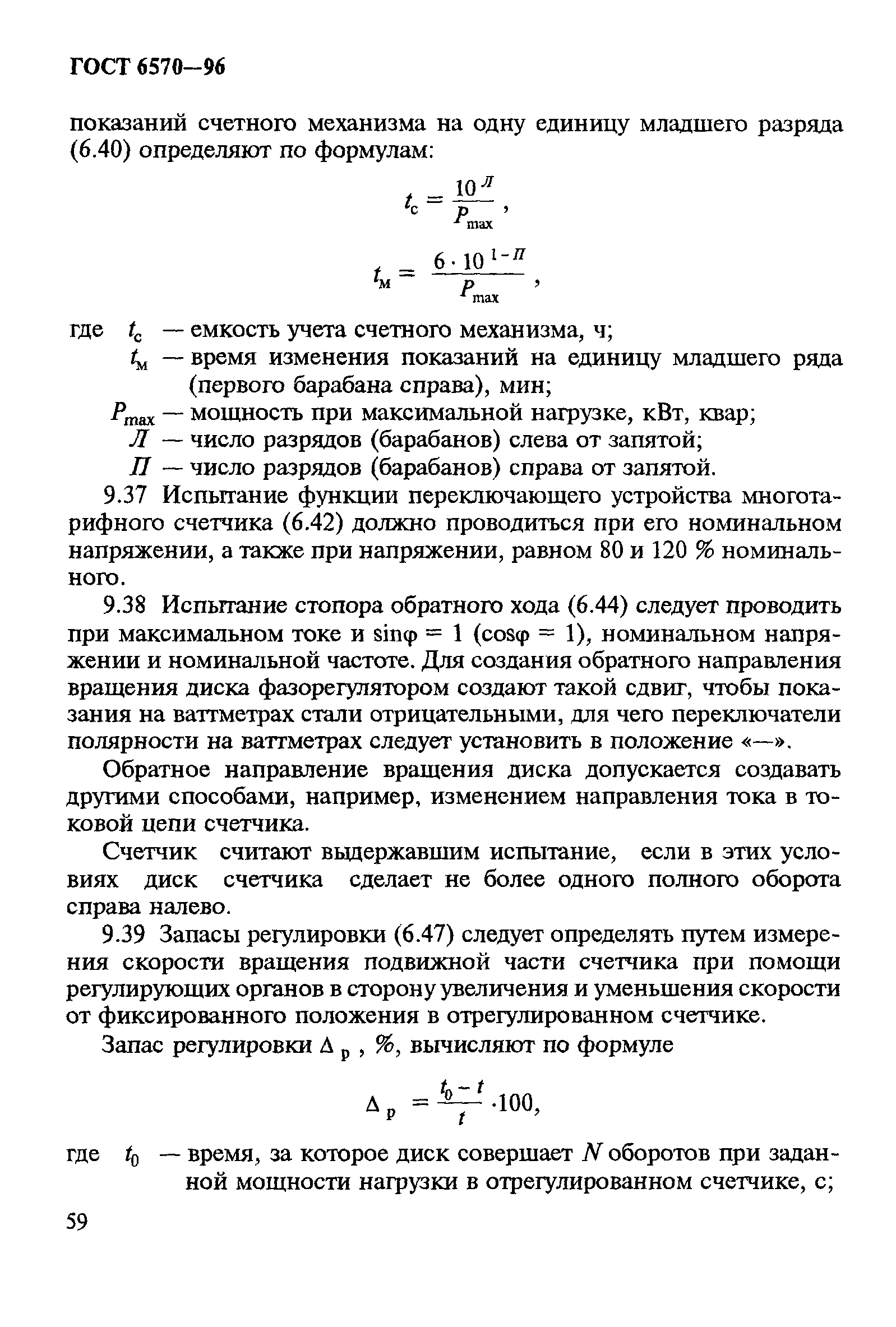
ГОСТ 6570-96 Счетчики электрические активной и реактивной энергии индукционные. Общие технические условия
Страницы стандарта




































































