ГОСТ 8.015-72 Государственная система обеспечения единства измерений. Методика выполнения измерений относительной диэлектрической проницаемости и тангенса угла диэлектрических потерь твердых диэлектриков из тонколистовых материалов в диапазоне частот от 9 до 10 ГГц
ГОСТ
Скачать ГОСТ в PDF или DOC бесплатно
Основная информация
Обозначение:
ГОСТ 8.015-72
Статус:
Утратил силу в РФ
Тип:
ГОСТ
Название русское:
Государственная система обеспечения единства измерений. Методика выполнения измерений относительной диэлектрической проницаемости и тангенса угла диэлектрических потерь твердых диэлектриков из тонколистовых материалов в диапазоне частот от 9 до 10 ГГц
Название английское:
State system for ensuring the uniformity of measurements. Method of measurements of relative dielectric permittivity and tangent of dielectric dissipation angle of solid dielectrics made of thin leafed materials in the frequency band from 9 to 10 GHz
Даты и сроки
Дата издания:
10-13-72
Дата введения в действие:
07-01-73
Дата завершения срока действия:
06-01-08
Применение и описание
Область и условия применения:
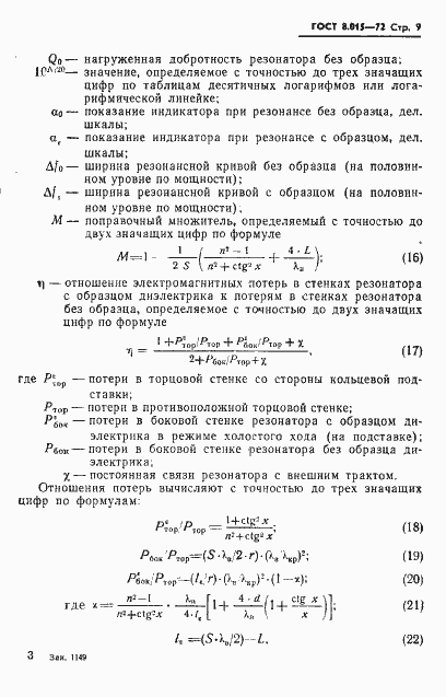
Настоящий стандарт распространяется на тоноклистовые твердые диэлектрические материалы толщиной от 0,5 до 2,5 мм с относительной диэлектрической проницаемостью эпсилон от 1,1 до 20 и тангенсом угла диэлектрических потерь tg сигма от 0,0001 до 0,01 и устанавливает резонансный метод определения эпсилон и tg сигма этих материалов в диапазоне частот от 9 до 10 ГГц
Связи и замены
Заменяющий:
-
Изменения и переиздания
Список изменений:
№0 от (рег. ) «Поправка к изменению»
Описание стандарта
ГОСТ 8.015-72 Государственная система обеспечения единства измерений. Методика выполнения измерений относительной диэлектрической проницаемости и тангенса угла диэлектрических потерь твердых диэлектриков из тонколистовых материалов в диапазоне частот от 9 до 10 ГГц
Страницы стандарта




















































