ГОСТы >
01.040.01 Общие положения. Терминология. Стандартизация. Документация (Словари) >
ГОСТ Р 59191-2020
ГОСТ Р 59191-2020 Интегрированная логистическая поддержка продукции военного назначения. Планирование технического обслуживания для поддержания надежности. Основные положения
ГОСТ Р
Скачать ГОСТ в PDF или DOC бесплатно
Основная информация
Обозначение:
ГОСТ Р 59191-2020
Статус:
Действует
Тип:
ГОСТ Р
Название русское:
Интегрированная логистическая поддержка продукции военного назначения. Планирование технического обслуживания для поддержания надежности. Основные положения
Название английское:
Integrated logistic support of military products. Reliability-centered maintenance planning. General provisions
Даты и сроки
Дата издания:
12-15-20
Дата введения в действие:
06-01-21
Дата завершения срока действия:
-
Применение и описание
Область и условия применения:
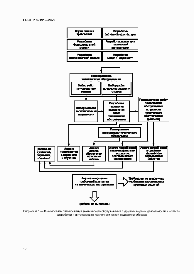
Настоящий стандарт распространяется на образцы продукции военного и двойного назначения (далее – образцы), их составные части и устанавливает основные положения в области планирования технического обслуживания образца путем выбора необходимых работ по техническому обслуживанию в процессе анализа конструкции, видов, вероятностей и последствий отказов образца и его составных частей. Настоящий стандарт предназначен для применения при анализе логистической поддержки в части планирования технического обслуживания образца при формировании и обеспечении функционирования системы технической эксплуатации образца и его составных частей. Он также может быть применен заказчиками и эксплуатантами образца при задании требований и корректировке перечня, сроков и условий выполнения работ по техническому обслуживанию образца на стадии эксплуатации
Связи и замены
Заменяющий:
-
Описание стандарта
ГОСТ Р 59191-2020 Интегрированная логистическая поддержка продукции военного назначения. Планирование технического обслуживания для поддержания надежности. Основные положения
Страницы стандарта































