ГОСТ Р 58092.1-2021 Системы накопления электрической энергии (СНЭЭ). Термины и определения
ГОСТ Р
Скачать ГОСТ в PDF или DOC бесплатно
Основная информация
Обозначение:
ГОСТ Р 58092.1-2021
Статус:
Действует
Тип:
ГОСТ Р
Название русское:
Системы накопления электрической энергии (СНЭЭ). Термины и определения
Название английское:
Electric Energy Storage (ESS) Systems. Terms and definitions
Даты и сроки
Дата издания:
06-21-21
Дата введения в действие:
12-01-21
Дата завершения срока действия:
-
Применение и описание
Область и условия применения:
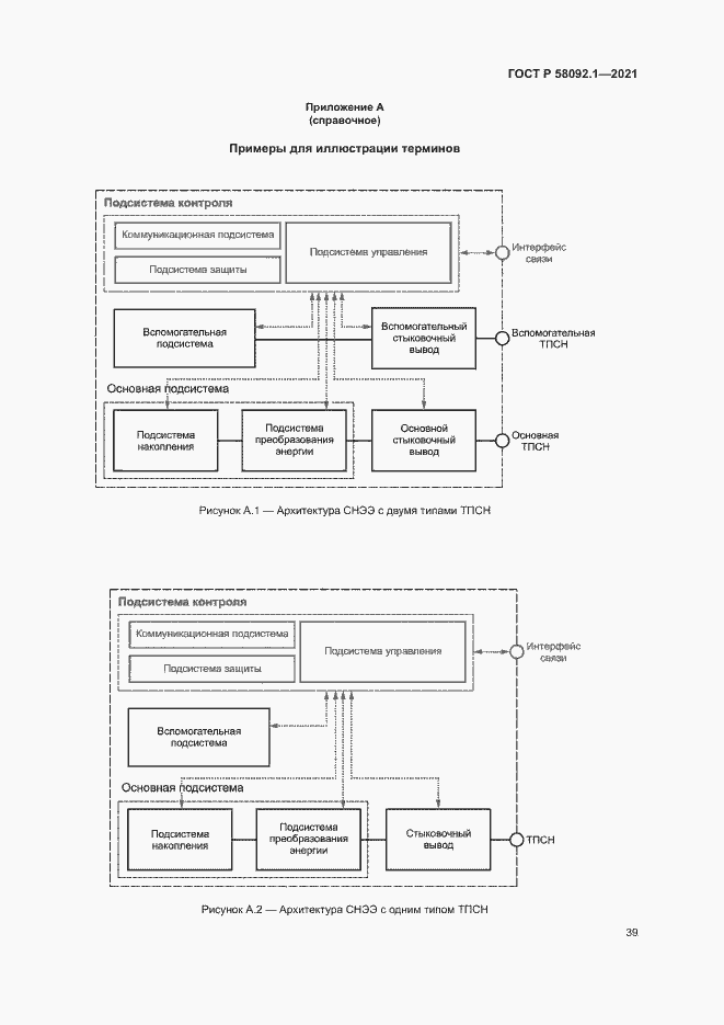
Настоящий стандарт устанавливает термины и определения понятий в области СНЭЭ, в том числе термины, необходимые для определения параметров устройств, методов испытаний, проектирования, установки, вопросов безопасности и охраны окружающей среды. Настоящий стандарт распространяется на СНЭЭ, входящие в состав электрической сети/энергосистемы и предназначенные для решения задач на стороне субъекта электроэнергетики, а также присоединенные к электрической сети и предназначенные для решения задач на стороне потребителя. Термины, установленные настоящим стандартом, рекомендуются для применения во всех видах документации и литературы (по данной научно-технической отрасли), входящих в сферу действия работ по стандартизации и (или) использующих результаты этих работ
Связи и замены
Заменяющий:
-
Взамен:
ГОСТ Р 58092.1-2018
Описание стандарта
ГОСТ Р 58092.1-2021 Системы накопления электрической энергии (СНЭЭ). Термины и определения
Страницы стандарта















































