ГОСТы >
21.020 Характеристики и конструкция механизмов, приборов и оборудования >
ГОСТ Р 27.606-2013
ГОСТ Р 27.606-2013 Надежность в технике. Управление надежностью. Техническое обслуживание, ориентированное на безотказность
ГОСТ Р
Скачать ГОСТ в PDF или DOC бесплатно
Основная информация
Обозначение:
ГОСТ Р 27.606-2013
Статус:
Действует
Тип:
ГОСТ Р
Название русское:
Надежность в технике. Управление надежностью. Техническое обслуживание, ориентированное на безотказность
Название английское:
Dependability in technics. Dependability management. Reliability centred maintenance
Даты и сроки
Дата издания:
11-05-14
Дата введения в действие:
06-01-14
Дата завершения срока действия:
-
Применение и описание
Область и условия применения:
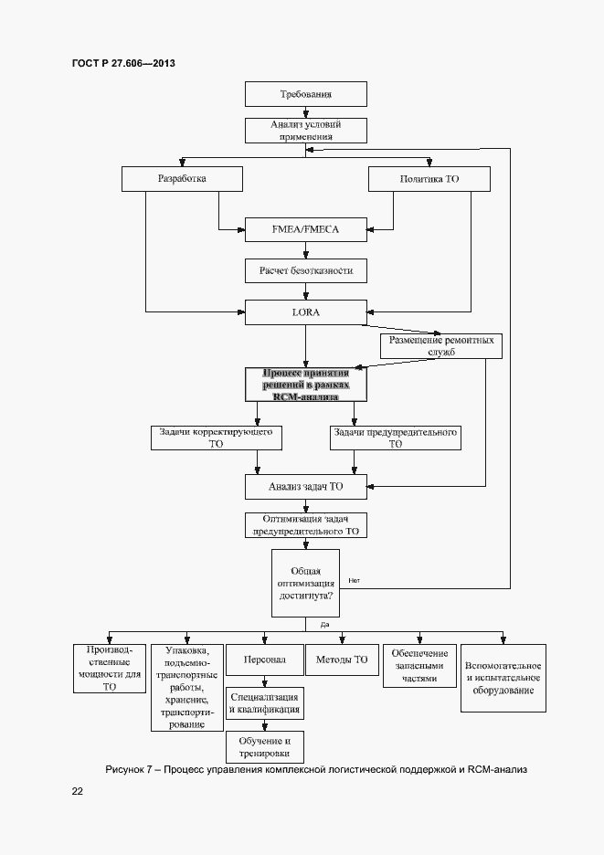
Настоящий стандарт содержит руководство по выработке политики управления надежностью оборудования и систем с использованием методологии надежностно-ориентированного технического обслуживания и ремонта (RCM). Методология RCM применима для изделий типа средств и систем связи, наземных транспортных средств, судов, электростанций, летательных аппаратов и других систем, имеющих в своем составе технические средства. Как правило, технические средства состоят из многих электротехнических, механических, приборных и контрольных систем и подсистем, которые могут быть далее по мере необходимости последовательно разукрупнены на более мелкие составляющие
Связи и замены
Заменяющий:
-
Описание стандарта
ГОСТ Р 27.606-2013 Надежность в технике. Управление надежностью. Техническое обслуживание, ориентированное на безотказность
Страницы стандарта






































