ГОСТы >
01.080.50 Графические обозначения для технических чертежей и соответствующей технической документации в области информационных технологий и телекоммуникаций >
ГОСТ 19.701-90
ГОСТ 19.701-90 Единая система программной документации. Схемы алгоритмов, программ, данных и систем. Обозначения условные и правила выполнения
ГОСТ
Скачать ГОСТ в PDF или DOC бесплатно
Основная информация
Обозначение:
ГОСТ 19.701-90
Статус:
Действует
Тип:
ГОСТ
Название русское:
Единая система программной документации. Схемы алгоритмов, программ, данных и систем. Обозначения условные и правила выполнения
Название английское:
Unified system for program documentation. Data, program and system flowcharts, program network charts and system resources charts. Documentation symbols and convention for flowcharting
Даты и сроки
Дата издания:
03-04-10
Дата введения в действие:
01-01-92
Дата завершения срока действия:
-
Применение и описание
Область и условия применения:
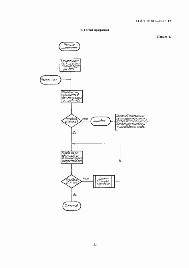
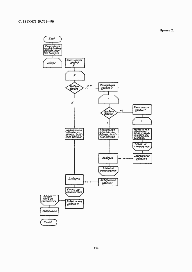
Настоящий стандарт распространяется на условные обозначения (символы) в схемах алгоритмов, программ, данных и систем и устанавливает правила выполнения схем, используемых для отображения различных видов задач обработки данных и средств их решения.Стандарт не распространяется на форму записей и обозначений, помещаемых внутри символов или рядом с ними и служащих для уточнения выполняемых ими функций
Связи и замены
Заменяющий:
-
Взамен:
ГОСТ 19.002-80;ГОСТ 19.003-80
Описание стандарта
ГОСТ 19.701-90 Единая система программной документации. Схемы алгоритмов, программ, данных и систем. Обозначения условные и правила выполнения
Страницы стандарта























