ГОСТ ИСО 7902-1-2001 Гидродинамические радиальные подшипники скольжения, работающие в стационарном режиме. Круглоцилиндрические подшипники. Часть 1. Метод расчета
ГОСТ ИСО
Скачать ГОСТ в PDF или DOC бесплатно
Основная информация
Обозначение:
ГОСТ ИСО 7902-1-2001
Статус:
Действует
Тип:
ГОСТ ИСО
Название русское:
Гидродинамические радиальные подшипники скольжения, работающие в стационарном режиме. Круглоцилиндрические подшипники. Часть 1. Метод расчета
Название английское:
Hydrodynamic plain journal bearings under steady-state conditions. Circular cylindrical bearings. Part 1. Calculation procedure
Даты и сроки
Дата регистрации:
05-24-01
Дата издания:
07-08-02
Дата введения в действие:
07-01-02
Дата завершения срока действия:
-
Применение и описание
Область и условия применения:
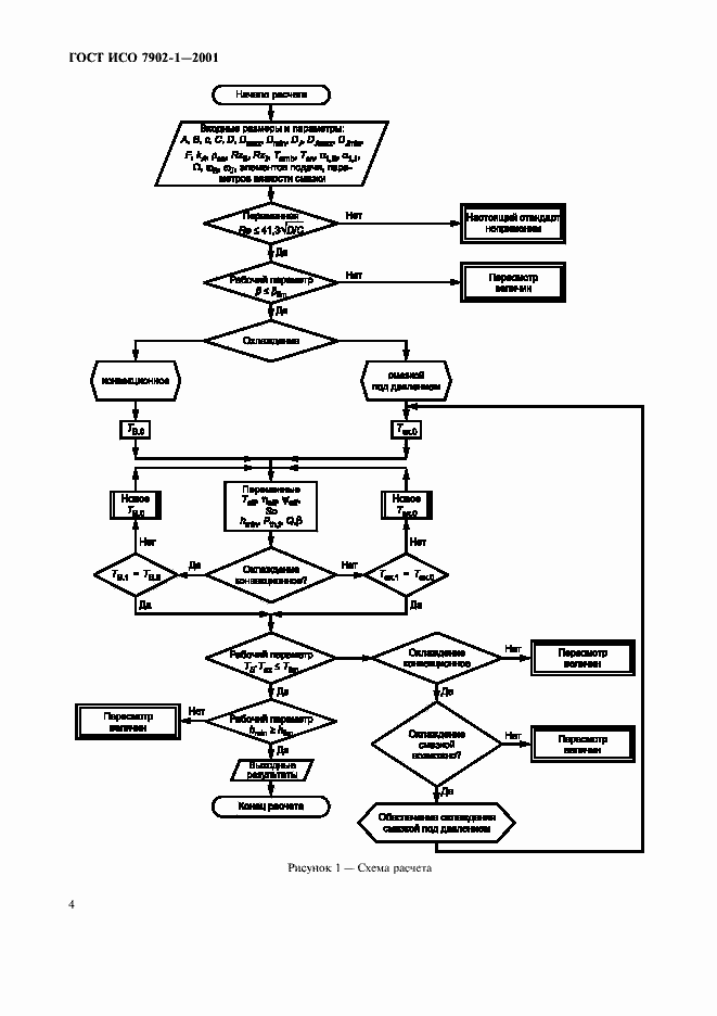
Настоящий стандарт устанавливает метод расчета гидродинамических подшипников скольжения с масляной смазкой и полным разделением поверхностей скольжения вала и подшипника смазочным слоем, используемый при конструировании подшипников скольжения, надежных в эксплуатации. Настоящий стандарт распространяется на круглоцилиндрические подшипники с дугой охвата, равной 360, 180, 150, 120 и 90 град., и при центральной нагрузке на сегмент. Геометрия зазора подшипников должна быть постоянной, за исключением незначительных деформаций, возникающих в результате воздействия давления и температуры смазочного слоя. Метод расчета предназначен для определения размеров и оптимизации параметров подшипников скольжения, применяемых в турбинах, генераторах, электродвигателях, зубчатых передачах, прокатных станах, насосах и других механизмах
Связи и замены
Заменяющий:
-
Описание стандарта
ГОСТ ИСО 7902-1-2001 Гидродинамические радиальные подшипники скольжения, работающие в стационарном режиме. Круглоцилиндрические подшипники. Часть 1. Метод расчета
Страницы стандарта






























