ГОСТ 1284.3-96 Ремни приводные клиновые нормальных сечений. Передаваемые мощности
ГОСТ
Скачать ГОСТ в PDF или DOC бесплатно
Основная информация
Обозначение:
ГОСТ 1284.3-96
Статус:
Действует
Тип:
ГОСТ
Название русское:
Ремни приводные клиновые нормальных сечений. Передаваемые мощности
Название английское:
V-belts of standart cross-sections. Transmitted powers
Даты и сроки
Дата регистрации:
04-12-96
Дата издания:
01-24-97
Дата введения в действие:
01-01-98
Дата завершения срока действия:
-
Применение и описание
Область и условия применения:
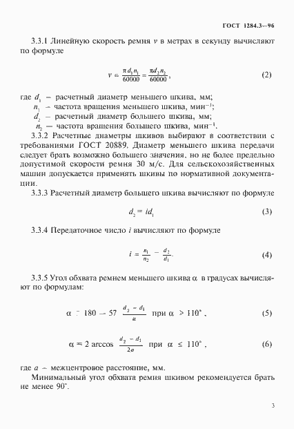
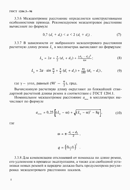
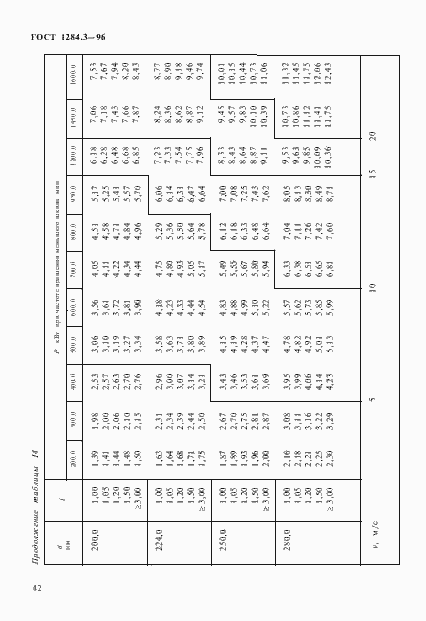
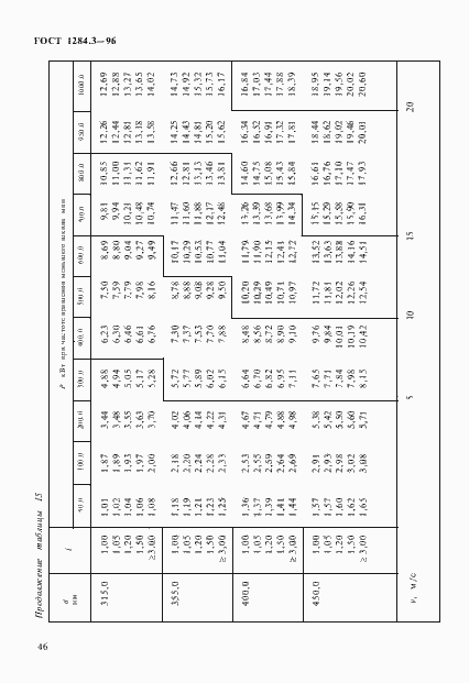
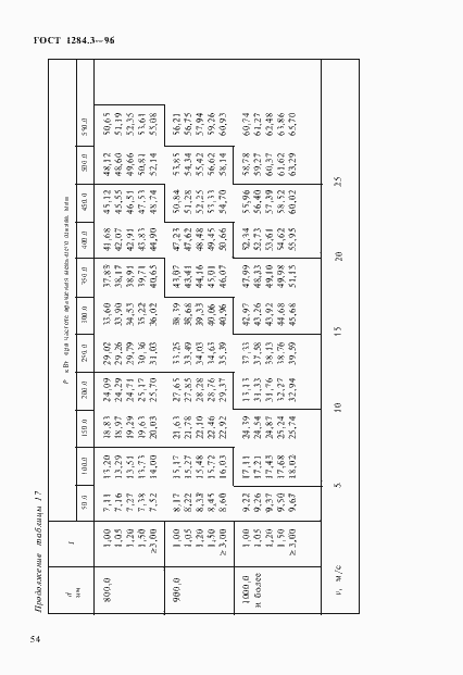
Настоящий стандарт распространяется на бесконечные резинотканевые приводные клиновые ремни нормальных сечений по ГОСТ 1284.1 и ГОСТ 1284.2
Связи и замены
Заменяющий:
-
Взамен:
ГОСТ 1284.3-80
Описание стандарта
ГОСТ 1284.3-96 Ремни приводные клиновые нормальных сечений. Передаваемые мощности
Страницы стандарта
































































