ГОСТ EN 13951-2012 Оборудование продовольственное и сельскохозяйственное. Насосы для подачи жидких продуктов. Требования безопасности и правила конструирования
ГОСТ ЕН
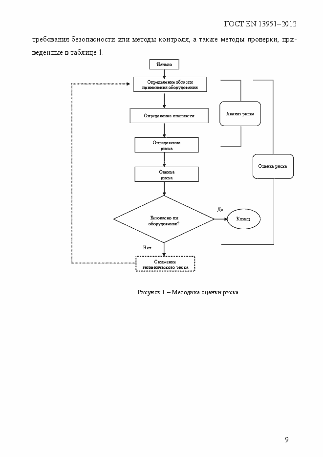
Скачать ГОСТ в PDF или DOC бесплатно
Основная информация
Обозначение:
ГОСТ EN 13951-2012
Статус:
Действует
Тип:
ГОСТ ЕН
Название русское:
Оборудование продовольственное и сельскохозяйственное. Насосы для подачи жидких продуктов. Требования безопасности и правила конструирования
Название английское:
Agrifoodstuffs equipment. Liquid pumps. Safety requirements and design rules
Даты и сроки
Дата регистрации:
12-03-12
Дата издания:
04-01-14
Дата введения в действие:
01-01-15
Дата завершения срока действия:
-
Применение и описание
Область и условия применения:
Настоящий стандарт устанавливает специальные требования безопасности к насосам и насосным агрегатам для подачи жидких продуктов. Настоящий стандарт дополняет требования EN 809 и содержит перечень дополнительных существенных опасностей, которые могут возникнуть при использовании насосов для подачи жидких продуктов, предназначенных для употребления в пищу людьми и кормления домашних животных. При применении настоящего стандарта необходимо учитывать, что насосы, на которые распространяется действие настоящего стандарта, должны соответствовать всем существенным требованиям EN 809. Настоящий стандарт устанавливает требования и/или меры безопасности, направленные на снижение рисков при эксплуатации насосов. Требования настоящего стандарта не распространяются на насосы, предназначенные для применения в системах коммунального водоснабжения, а также на насосы, используемые для фармацевтической продукции, и другие насосы специального
Связи и замены
Заменяющий:
-
Изменения и переиздания
Список изменений:
№0 от (рег. ) «Дата введения перенесена»
Описание стандарта
ГОСТ EN 13951-2012 Оборудование продовольственное и сельскохозяйственное. Насосы для подачи жидких продуктов. Требования безопасности и правила конструирования
Страницы стандарта


















































