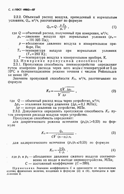
ГОСТ 19862-87 Пневмоприводы. Методы измерений параметров
ГОСТ
Скачать ГОСТ в PDF или DOC бесплатно
Основная информация
Обозначение:
ГОСТ 19862-87
Статус:
Действует только в РФ
Тип:
ГОСТ
Название русское:
Пневмоприводы. Методы измерений параметров
Название английское:
Pneumatic drives. Methods of measuring parameters
Даты и сроки
Дата издания:
05-01-88
Дата введения в действие:
06-30-89
Дата завершения срока действия:
-
Применение и описание
Область и условия применения:
Настоящий стандарт распространяется на пневмоприводы и пневмоустройства с номинальным давлением до 1,6 МПа и устанавливает методы и средства измерений параметров, значения которых изменяются со скоростью не более 10% номинального в секунду, применяемые при контрольных испытаниях. Стандарт не распространяется на пневмоприводы и устройства тормозных систем транспортных средств, а также на ручные машины
Связи и замены
Заменяющий:
-
Взамен:
ГОСТ 19862-74
Описание стандарта
ГОСТ 19862-87 Пневмоприводы. Методы измерений параметров
Страницы стандарта














