ГОСТ Р ИСО 20242-4-2012 Системы промышленной автоматизации и интеграция. Служебный интерфейс для испытательных прикладных программ. Часть 4. Шаблон профиля возможностей устройств
ГОСТ Р ИСО
Скачать ГОСТ в PDF или DOC бесплатно
Основная информация
Обозначение:
ГОСТ Р ИСО 20242-4-2012
Статус:
Действует
Тип:
ГОСТ Р ИСО
Название русское:
Системы промышленной автоматизации и интеграция. Служебный интерфейс для испытательных прикладных программ. Часть 4. Шаблон профиля возможностей устройств
Название английское:
Industrial automation systems and integration. Service interface for testing applications. Part 4. Device capability profile template
Даты и сроки
Дата издания:
09-03-20
Дата введения в действие:
01-01-14
Дата завершения срока действия:
-
Применение и описание
Область и условия применения:
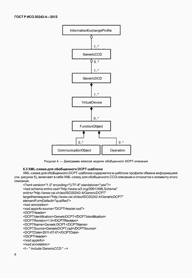
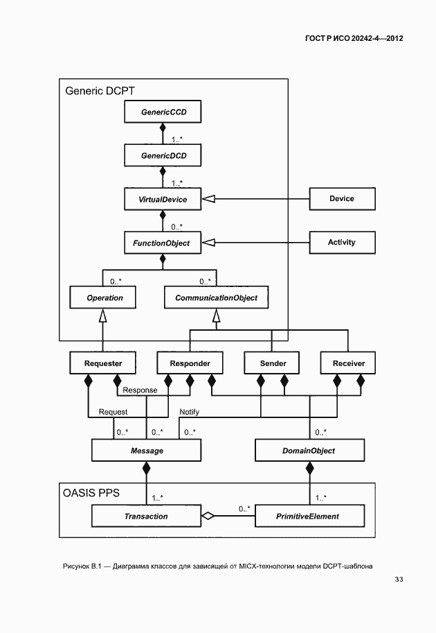
В настоящем стандарте определены правила форматирования, а также синтаксические и семантические правила, предназначенные для описания: - функциональных возможностей устройства и координатора (согласующего устройства) с использованием XML схем - конфигурации устройств на языке XML
Связи и замены
Заменяющий:
-
Описание стандарта
ГОСТ Р ИСО 20242-4-2012 Системы промышленной автоматизации и интеграция. Служебный интерфейс для испытательных прикладных программ. Часть 4. Шаблон профиля возможностей устройств
Страницы стандарта









































































