ГОСТ Р МЭК 62264-1-2010 Интеграция систем управления предприятием. Часть 1. Модели и терминология
ГОСТ Р МЭК
Скачать ГОСТ в PDF или DOC бесплатно
Основная информация
Обозначение:
ГОСТ Р МЭК 62264-1-2010
Статус:
Заменен
Тип:
ГОСТ Р МЭК
Название русское:
Интеграция систем управления предприятием. Часть 1. Модели и терминология
Название английское:
Enterprise-control system integration. Part 1. Models and terminology
Даты и сроки
Дата издания:
12-30-13
Дата введения в действие:
09-01-11
Дата завершения срока действия:
01-01-16
Применение и описание
Область и условия применения:
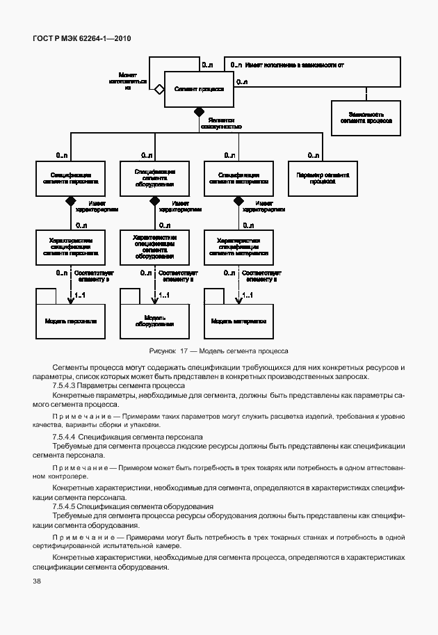
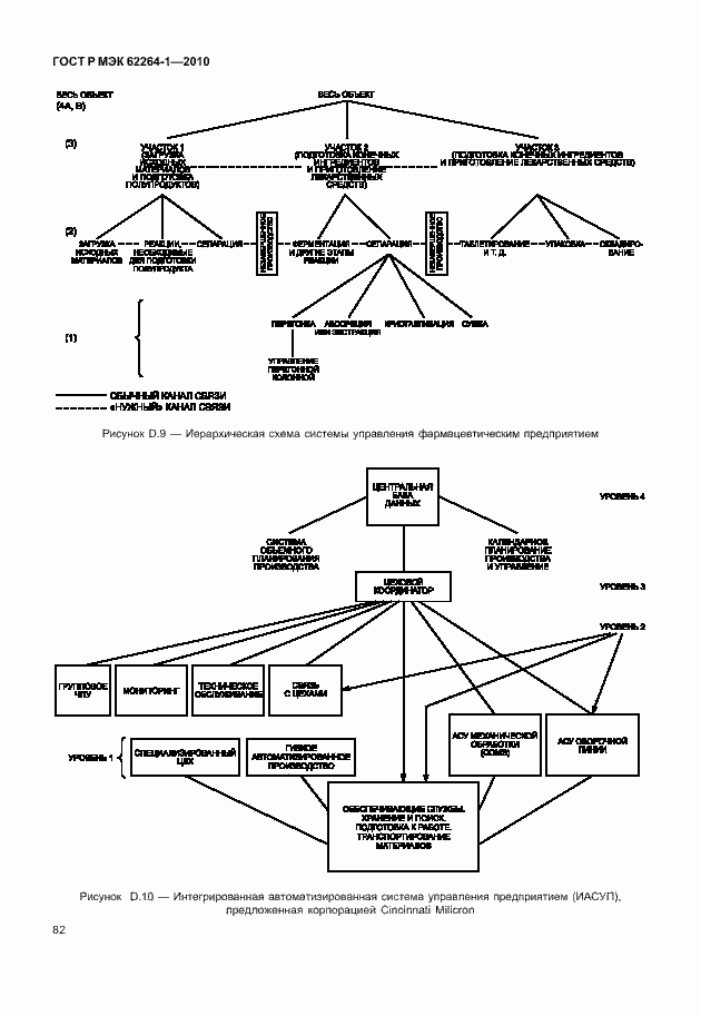
Настоящий стандарт распространяется на принципы организации интерфейсов между функциями управления технологическими процессами и другими функциями предприятия. Рассматриваемые интерфейсы относятся к уровням 3 и 4 иерархической модели, определяемой настоящим стандартом. Цель такого рассмотрения состоит в уменьшении рисков, затрат и ошибок, сопутствующих реализации указанных интерфейсов. Настоящий стандарт может быть использован для сокращения трудозатрат, связанных с внедрением новых коммерческих программных продуктов, обеспечивающих взаимодействие производственных и управляющих систем и упрощающих их интеграцию. Настоящий стандарт распространяется на: a) наглядное представление совокупности производственных операций и границ системы управления; b) рассмотрение структуры основных активов предприятия, вовлеченных в производственный процесс; c) определение перечня функций, обеспечивающих сопряжение функциональной структуры управляющей системы с функциональной структурой предприятия; d) описание информации, которую одновременно используют и в производственной системе предприятия, и в системе управления
Связи и замены
Заменяющий:
ГОСТ Р МЭК 62264-1-2014
Описание стандарта
ГОСТ Р МЭК 62264-1-2010 Интеграция систем управления предприятием. Часть 1. Модели и терминология
Страницы стандарта







































































































































