ГОСТ Р ИСО 16100-5-2011 Системы промышленной автоматизации и интеграция. Профилирование возможности интероперабельности промышленных программных средств. Часть 5. Методология согласования конфигураций профилей с помощью многоцелевых структур классов возможностей
ГОСТ Р ИСО
Скачать ГОСТ в PDF или DOC бесплатно
Основная информация
Обозначение:
ГОСТ Р ИСО 16100-5-2011
Статус:
Действует
Тип:
ГОСТ Р ИСО
Название русское:
Системы промышленной автоматизации и интеграция. Профилирование возможности интероперабельности промышленных программных средств. Часть 5. Методология согласования конфигураций профилей с помощью многоцелевых структур классов возможностей
Название английское:
Industrial automation systems and integration. Manufacturing software capability profiling for interoperability. Part 5. Methodology for profile matching using multiple capability class structures
Даты и сроки
Дата издания:
05-18-20
Дата введения в действие:
09-01-12
Дата завершения срока действия:
-
Применение и описание
Область и условия применения:
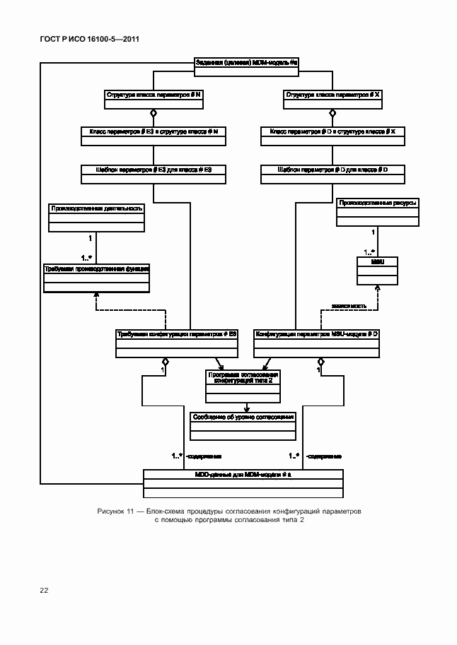
В настоящем стандарте определены методы и правила согласования профилей возможностей существующих производственных программных модулей (MSU) с требуемыми профилями возможностей, получаемыми из многофункциональных структур классов возможностей. Эти методы и правила позволяют оценивать упомянутые MSU-модули в промышленных прикладных программах с точки зрения их функциональной совместимости и даже в некоторых случаях - с точки зрения взаимозаменяемости
Связи и замены
Заменяющий:
-
Описание стандарта
ГОСТ Р ИСО 16100-5-2011 Системы промышленной автоматизации и интеграция. Профилирование возможности интероперабельности промышленных программных средств. Часть 5. Методология согласования конфигураций профилей с помощью многоцелевых структур классов возможностей
Страницы стандарта





















































