ГОСТ Р ИСО 18629-11-2010 Системы промышленной автоматизации и интеграция. Язык спецификации процесса. Часть 11. Ядро PSL
ГОСТ Р ИСО
Скачать ГОСТ в PDF или DOC бесплатно
Основная информация
Обозначение:
ГОСТ Р ИСО 18629-11-2010
Статус:
Действует
Тип:
ГОСТ Р ИСО
Название русское:
Системы промышленной автоматизации и интеграция. Язык спецификации процесса. Часть 11. Ядро PSL
Название английское:
Industrial automation systems and integration. Process specification language. Part 11. PSL core
Даты и сроки
Дата издания:
05-18-20
Дата введения в действие:
09-01-11
Дата завершения срока действия:
-
Применение и описание
Область и условия применения:
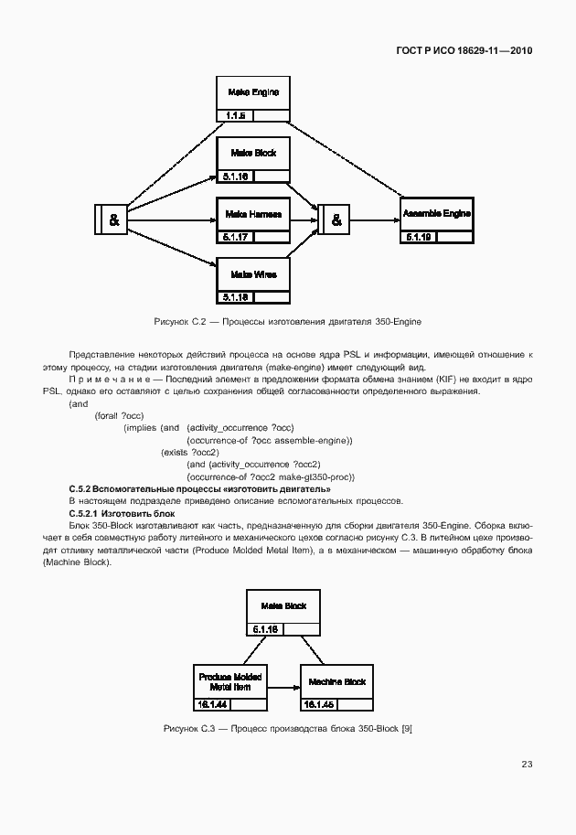
Настоящий стандарт распространяется на концепцию ядра PSL, определяемую с помощью аксиом, написанных на языке, соответствующем требованиям комплекса стандартов ИСО 18629. Концепция, приведенная в настоящем стандарте, является общей для всех процессов производства
Связи и замены
Заменяющий:
-
Описание стандарта
ГОСТ Р ИСО 18629-11-2010 Системы промышленной автоматизации и интеграция. Язык спецификации процесса. Часть 11. Ядро PSL
Страницы стандарта































