ГОСТ Р ИСО 22745-20-2013 Системы промышленной автоматизации и интеграция. Открытые технические словари и их применение к основным данным. Часть 20. Процедуры технического обслуживания открытого технического словаря
ГОСТ Р ИСО
Скачать ГОСТ в PDF или DOC бесплатно
Основная информация
Обозначение:
ГОСТ Р ИСО 22745-20-2013
Статус:
Отменен
Тип:
ГОСТ Р ИСО
Название русское:
Системы промышленной автоматизации и интеграция. Открытые технические словари и их применение к основным данным. Часть 20. Процедуры технического обслуживания открытого технического словаря
Название английское:
Industrial automation systems and integration. Open technical dictionaries and their application to master data. Part 20. Procedures for the maintenance of an open technical dictionary
Даты и сроки
Дата издания:
04-01-14
Дата введения в действие:
07-01-14
Дата завершения срока действия:
09-01-19
Применение и описание
Область и условия применения:
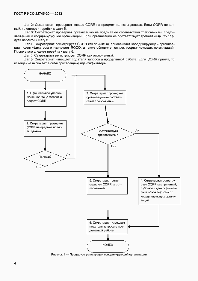
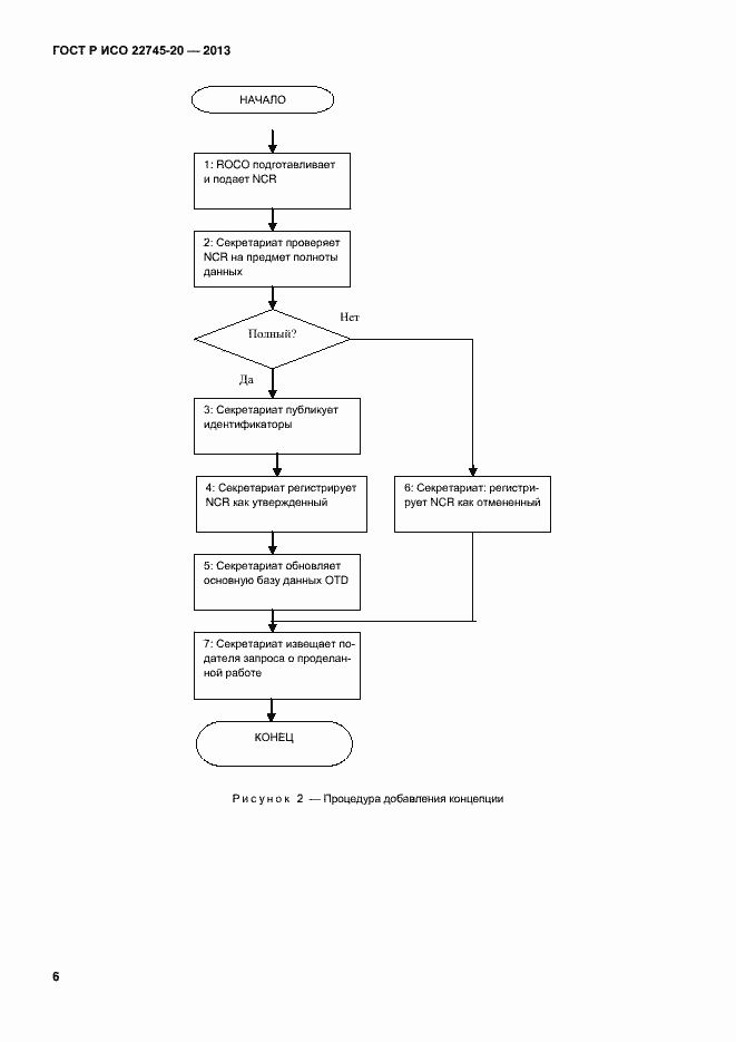
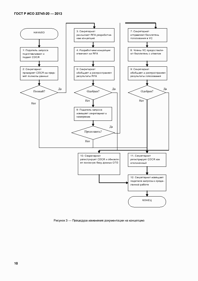
Настоящий стандарт описывает процедуры и методы обслуживания открытого технического словаря (OTD). Настоящий стандарт применяется при использовании словарей концепций, терминологию которых представляют координирующие организации, стандартизирующие термины до их представления в организацию, обслуживающую словарь. Настоящий стандарт распространяется на: - структуру организации, обеспечивающей ведение и обслуживание OTD; - правила выпуска OTD; - процедуру добавления концепции в OTD; - процедуру изменения документации на концепцию в рамках OTD. Настоящий стандарт не распространяется на: - процедуру стандартизации терминов, используемых в словаре концепций. - процедуру согласования концепций и терминологии. - правила и синтаксис для идентификаторов, - процедуры управления отношениями между концепциями. - процедуры управления руководствами по идентификации
Связи и замены
Заменяющий:
-
Взамен:
ГОСТ Р ИСО/ТС 22745-20-2009
Описание стандарта
ГОСТ Р ИСО 22745-20-2013 Системы промышленной автоматизации и интеграция. Открытые технические словари и их применение к основным данным. Часть 20. Процедуры технического обслуживания открытого технического словаря
Страницы стандарта


























