ГОСТ Р ИСО 10303-53-2015 Системы автоматизации производства и их интеграция. Представление данных об изделии и обмен этими данными. Часть 53. Интегрированный обобщенный ресурс. Численный анализ
ГОСТ Р ИСО
Скачать ГОСТ в PDF или DOC бесплатно
Основная информация
Обозначение:
ГОСТ Р ИСО 10303-53-2015
Статус:
Действует
Тип:
ГОСТ Р ИСО
Название русское:
Системы автоматизации производства и их интеграция. Представление данных об изделии и обмен этими данными. Часть 53. Интегрированный обобщенный ресурс. Численный анализ
Название английское:
Industrial automation systems and integration. Product data representation and exchange. Part 53. Integrated generic resource. Numerical analysis
Даты и сроки
Дата издания:
05-29-20
Дата введения в действие:
10-01-16
Дата завершения срока действия:
-
Применение и описание
Область и условия применения:
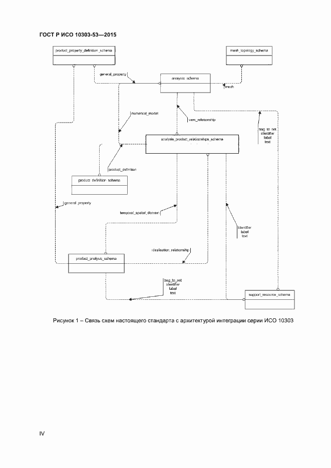
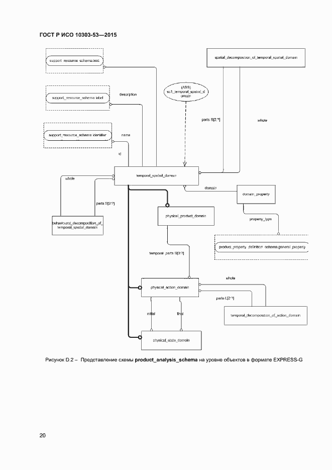
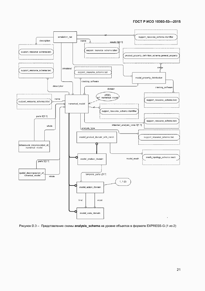
В настоящем стандарте специфицированы конструкции интегрированных обобщенных ресурсов для численных расчетов. В область применения настоящего стандарта входят: - расчеты безотносительно области применения; - очевидные для расчетов идеализации определений изделия. В область применения настоящего стандарта не входят: - области применения расчетов
Связи и замены
Заменяющий:
-
Описание стандарта
ГОСТ Р ИСО 10303-53-2015 Системы автоматизации производства и их интеграция. Представление данных об изделии и обмен этими данными. Часть 53. Интегрированный обобщенный ресурс. Численный анализ
Страницы стандарта



























