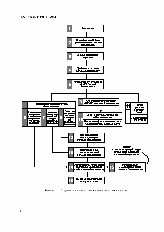
ГОСТ Р МЭК 61508-3-2012 Функциональная безопасность систем электрических, электронных, программируемых электронных, связанных с безопасностью. Часть 3. Требования к программному обеспечению
ГОСТ Р МЭК
Скачать ГОСТ в PDF или DOC бесплатно
Основная информация
Обозначение:
ГОСТ Р МЭК 61508-3-2012
Статус:
Отменен
Тип:
ГОСТ Р МЭК
Название русское:
Функциональная безопасность систем электрических, электронных, программируемых электронных, связанных с безопасностью. Часть 3. Требования к программному обеспечению
Название английское:
Functional safety of electrical, electronic, programmable electronic safety-related systems. Part 3. Software requirements
Даты и сроки
Дата издания:
10-09-14
Дата введения в действие:
08-01-13
Дата завершения срока действия:
07-01-19
Применение и описание
Область и условия применения:
Настоящий стандарт: a) применяется совместно с МЭК 61508-1 и МЭК 61508-2; b) применяется к любому программному обеспечению, являющемуся частью системы, связанной с безопасностью, либо используемому для разработки системы, связанной с безопасностью, в области применения МЭК 61508-1 и МЭК 61508-2. Такое программное обеспечение называется программным обеспечением, связанным с безопасностью. Программное обеспечение, связанное с безопасностью, включает в себя операционные системы, системное программное обеспечение, программы, используемые в коммуникационных сетях, интерфейсы пользователей и обслуживающего персонала, встроенные программно-аппаратные средства, а также прикладные программы; с) задает конкретные требования к инструментальным средствам поддержки, используемым для разрабатываемой и конфигурируемой системы, связанной с безопасностью, в соответствии с МЭК 61508-1 и МЭК 61508-2; d) предусматривает определение функции безопасности и стойкости к систематическим отказам программного обеспечения
Связи и замены
Заменяющий:
-
Взамен:
ГОСТ Р МЭК 61508-3-2007
Изменения и переиздания
Список изменений:
№0 от (рег. ) «Текстовое изменение; Изменено заглавие»
Описание стандарта
ГОСТ Р МЭК 61508-3-2012 Функциональная безопасность систем электрических, электронных, программируемых электронных, связанных с безопасностью. Часть 3. Требования к программному обеспечению
Страницы стандарта
































































































