ГОСТ Р ИСО 10303-58-2015 Системы автоматизации производства и их интеграция. Представление данных об изделии и обмен этими данными. Часть 58. Интегрированный обобщенный ресурс. Риск
ГОСТ Р ИСО
Скачать ГОСТ в PDF или DOC бесплатно
Основная информация
Обозначение:
ГОСТ Р ИСО 10303-58-2015
Статус:
Действует
Тип:
ГОСТ Р ИСО
Название русское:
Системы автоматизации производства и их интеграция. Представление данных об изделии и обмен этими данными. Часть 58. Интегрированный обобщенный ресурс. Риск
Название английское:
Industrial automation systems and integration. Product data representation and exchange. Part 58. Integrated generic resource. Risk
Даты и сроки
Дата издания:
05-29-20
Дата введения в действие:
10-01-16
Дата завершения срока действия:
-
Применение и описание
Область и условия применения:
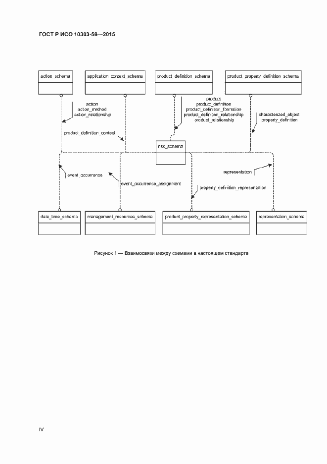
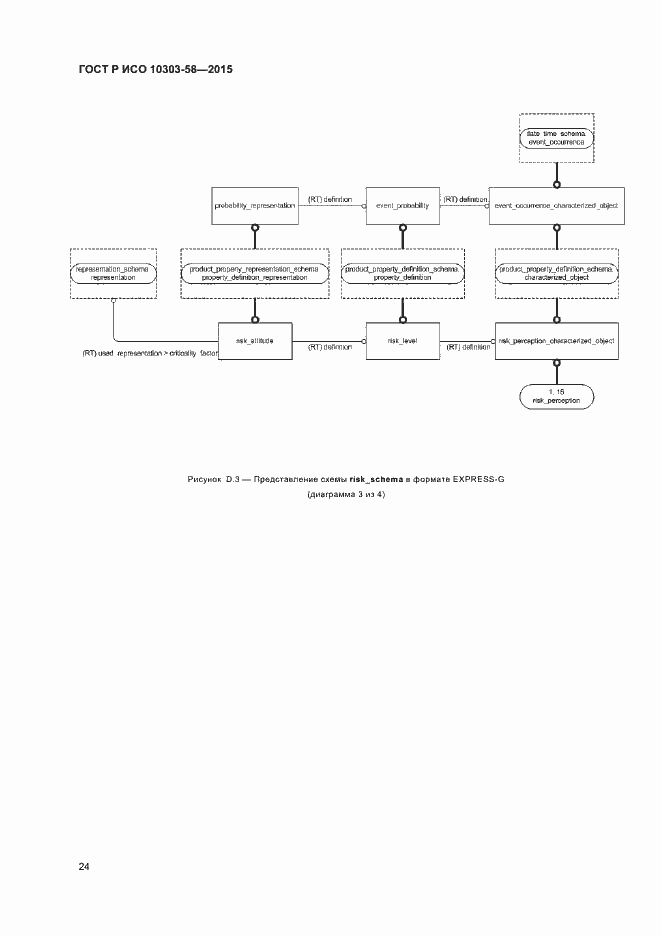
Настоящий стандарт определяет конструкции интегрированного обобщенного ресурса, описывающего риск. Требования настоящего стандарта распространяются на: - идентификацию и представление риска; - представление взаимосвязей между рисками; - идентификацию и представление восприятия риска; - представление взаимосвязей между восприятиями рисков; - представление контекста риска и восприятия риска; - задание и представление вероятности или правдоподобия риска; - представление последствия риска; - представление критерия риска; - представление обработки риска; - представление сравнительного оценивания риска; - представление процесса идентификации риска; - представление источника риска; - представление вторичных эффектов, вызванных последствиями риска; - представление процесса анализа риска; - представление процесса оценки риска; - представление процесса контроля риска; - представление процесса расчета риска; - представление процесса обмена информацией о риске; - представление воздействия риска (при его наличии); - задание элементов, на которые воздействует риск; - задание источника риска; - задание источников действий риска
Связи и замены
Заменяющий:
-
Описание стандарта
ГОСТ Р ИСО 10303-58-2015 Системы автоматизации производства и их интеграция. Представление данных об изделии и обмен этими данными. Часть 58. Интегрированный обобщенный ресурс. Риск
Страницы стандарта































